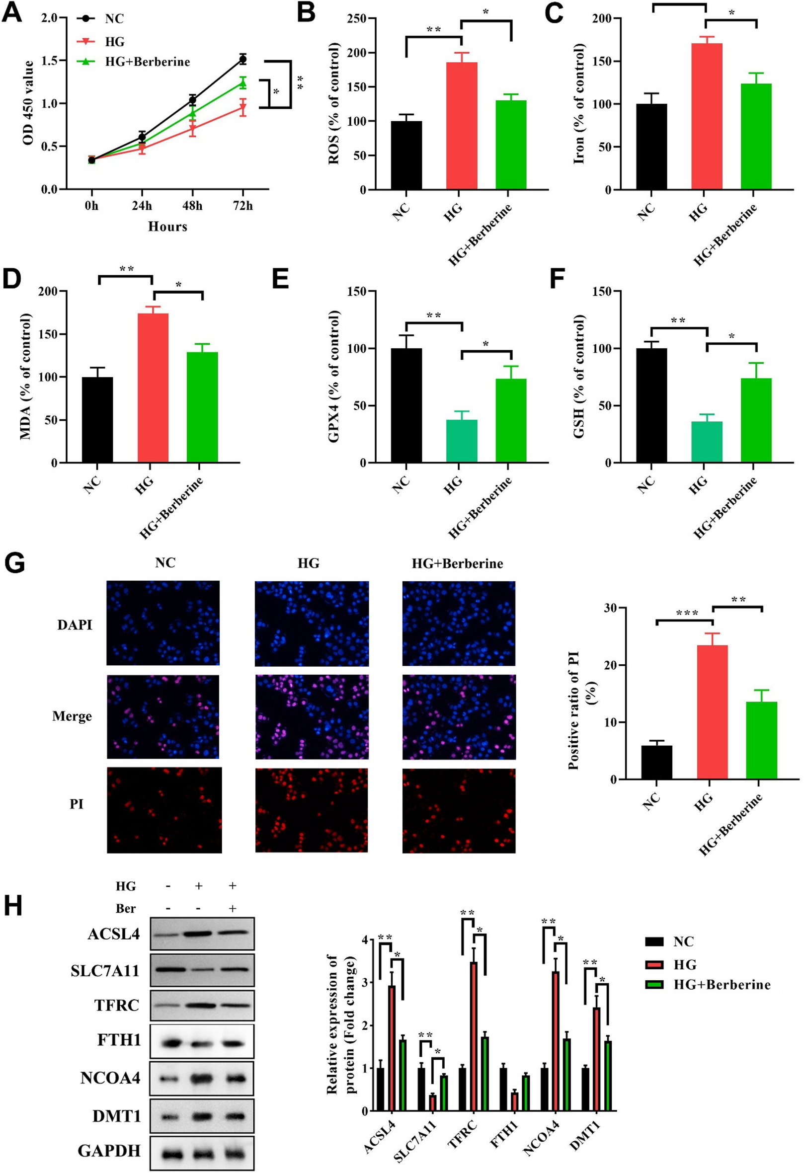
Fig. 2

Berberine treatment relieved HG stimulation induced ferroptosis in the NIT-1 cells. The HG stimulated NIT-1 cells were treated with 0.4 µM dose of berberine. (A) Then the cell viability was determined by CCK-8 assay. The ROS (B), Iron (C), MDA (D), GPX4 (E) and GSH (F) levels were detected by corresponding kits. (G) The cell death was detected by PI staining. (H) The protein levels of FTH1, NCOA4, DMTA, ACSL4, TFRC and SCL7A11 were detected by western blot. N = 3. *P < 0.05, **P < 0.01, ***P < 0.001.