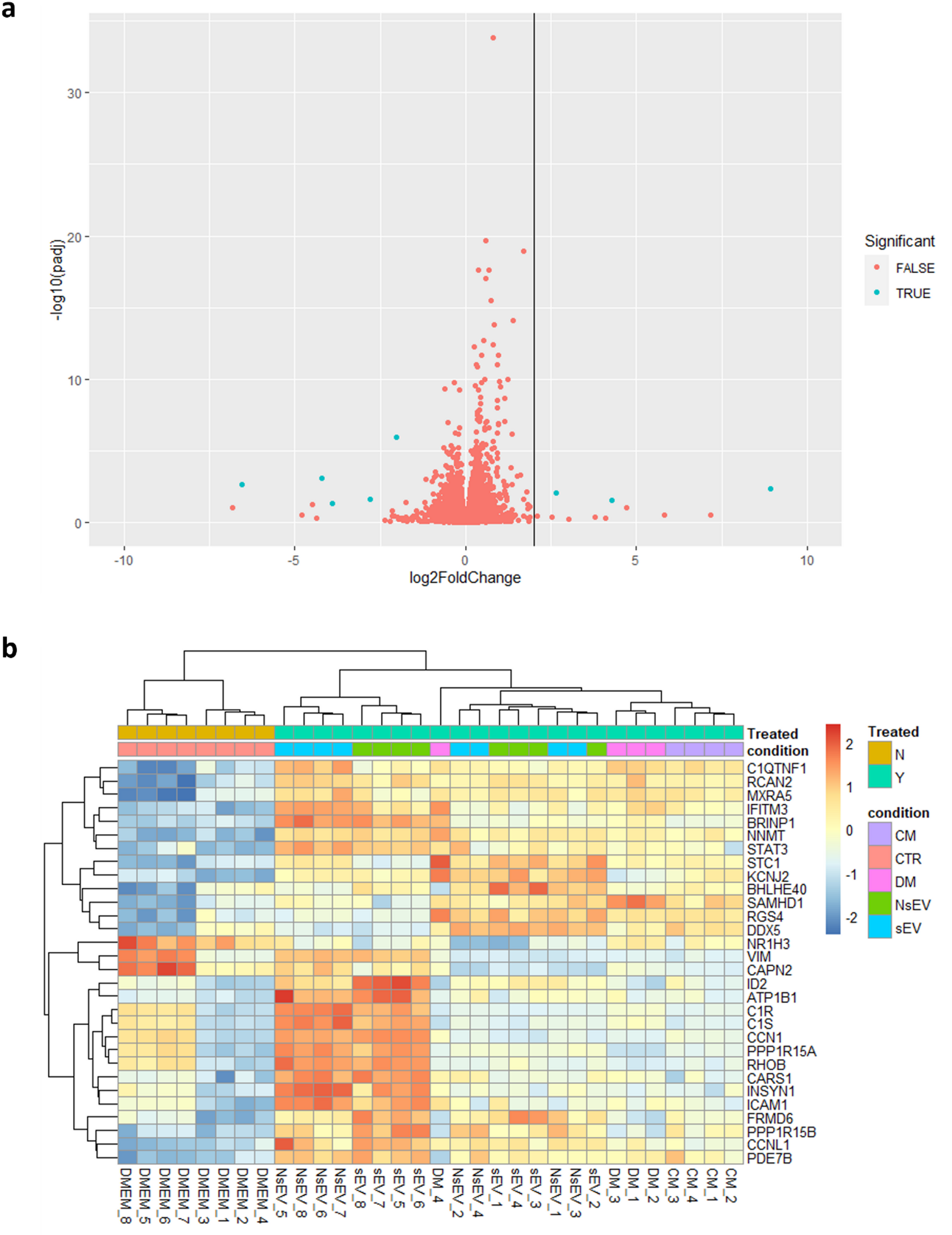
Fig. 5

Differentially Expressed Genes (DEGs) Analysis. (a) Volcano Plot displaying proportion of DEGs. (b) Heatmap allowing comparison of expression of top 30 DEGs from each sample, which includes hierarchical cluster analysis of these DEGs between each sample. Samples are listed on the primary x-axis while top 30 DEGs are listed on the y-axis with their expression ratio (log2) expressed by the colour gradient shown. The secondary x-axis groups the results based on the similarity among the samples. Gene clustering is presented on the secondary y-axis.