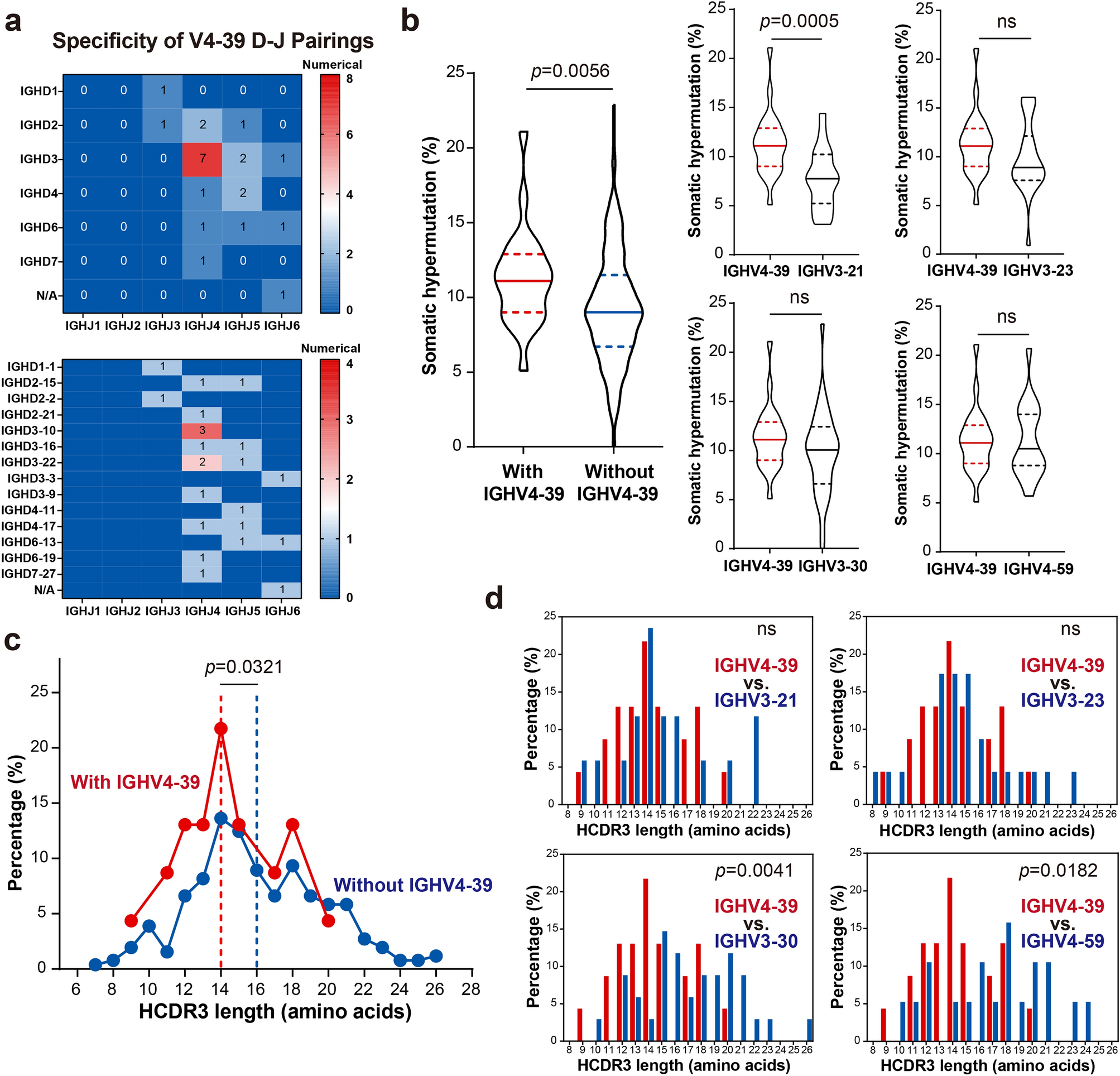
Fig. 3

Specificity characteristics of biased pairings, somatic hypermutation rates and HCDR3 lengths in multiple myeloma patients with IGHV4-39 clonal rearrangement. (a) Heatmap showing the number of biased pairings of productive IGHD and IGHJ genes in IGHV4-39 rearrangement (n = 23). (b) Violin plot showing the distinct somatic hypermutation rates in patients with IGHV4-39 compared to other IGHV. P-values for each IGHV subgroup were calculated using Mann Whitney test, P < 0.05. (c) Line chart showing the percentage of distinct HCDR3 lengths in patients with and without IGHV4-39. Statistical differences were calculated by Mann Whitney test, P < 0.05. (d) Comparison of the HCDR3 lengths between IGHV4-39 and four other IGHV gene subgroups. IGHV3-21 group, n = 17; IGHV3-23 group, n = 23; IGHV3-30 group, n = 34; IGHV4-59 group; n = 19. P-values for each comparison group were calculated using Student t-test, P < 0.05.