Fig. 9
From: Identify the co-expressed genes of hypertensive nephropathy and diabetic nephropathy

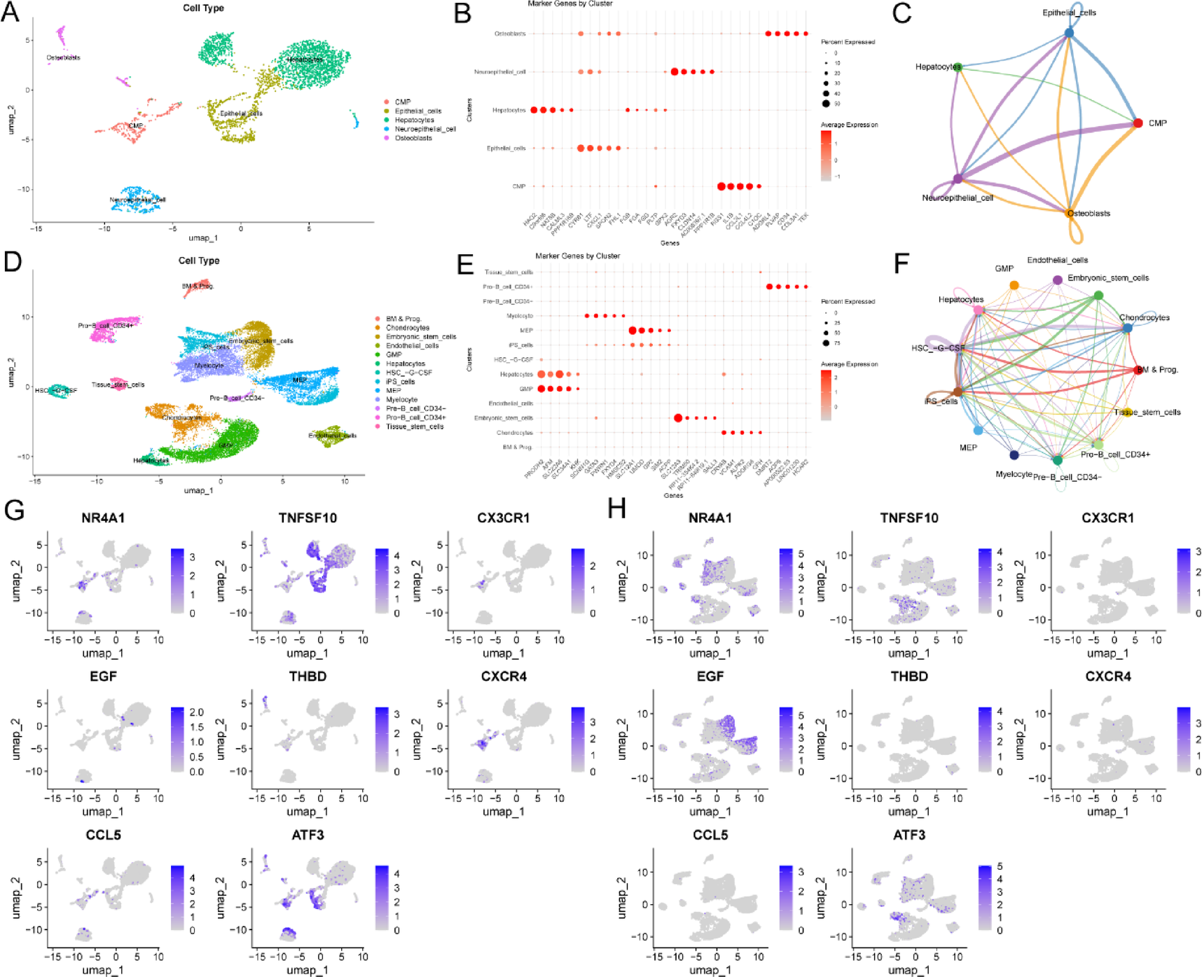
Single-cell sequencing analysis of HN and DN. (A, D) UMAP plots of HN and DN. (B, E) Dot plots showing the expression of 30 marker genes across different cell types in HN and DN. (C, F) Cell communication diagrams between different cell types in HN and DN. (G, H) Graphs displaying the expression of 8 key genes across different cell types in HN and DN.