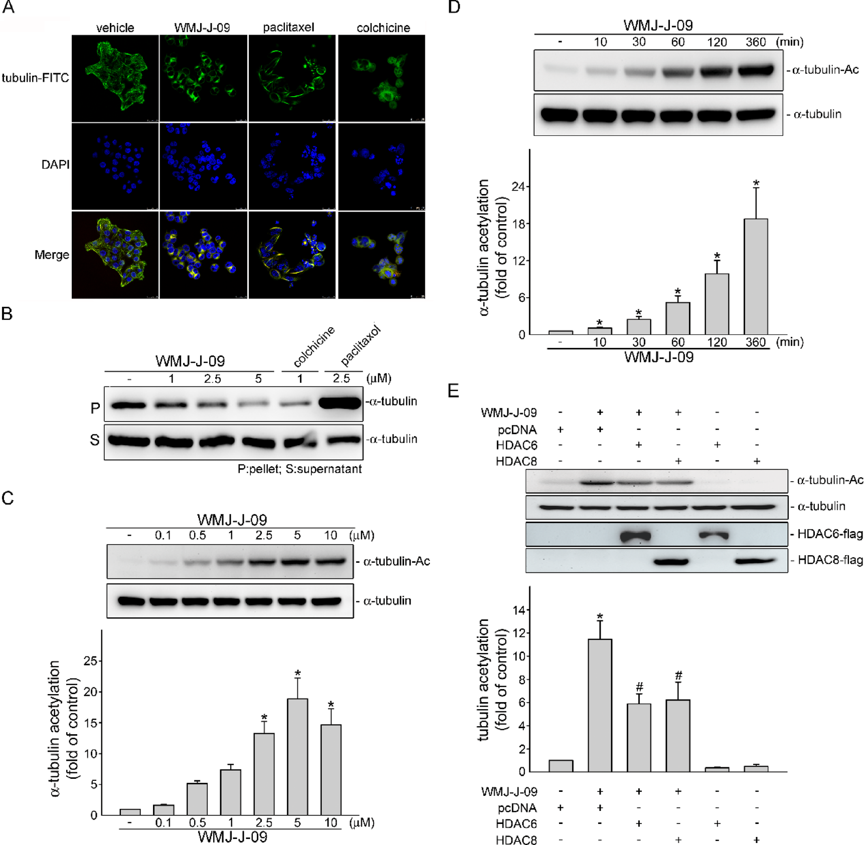
Fig. 2

WMJ-J-09 disrupted microtubule assembly through HDAC inhibition. (A) Microtubule formation in HCT116 cells treated with colchicine, paclitaxel, WMJ-J-09, or vehicle, detected by confocal immunofluorescence analysis with β-tubulin-staining images in the upper panel, DAPI-staining images in the middle panel, and merged images in the bottom panel. (B) Immunoblotting result of polymerized tubulin in HCT116 cells treated with colchicine, paclitaxel, WMJ-J-09, or vehicle (C, D) Immunoblot result of α-tubulin acetylation induced by WMJ-J-09 in either a concentration-dependent (C) or time-dependent manner (D). (E) Immunoblot result of α-tubulin acetylation in WMJ-J-09-treated HCT116 cells with HDAC6 or HDAC8 overexpression. Each band intensity was quantified, and the total α-tubulin level normalized the fold changes of α-tubulin acetylation. Error bars, mean ± S.E.M. (shown only for independent replicate experiments with n ≥ 5).