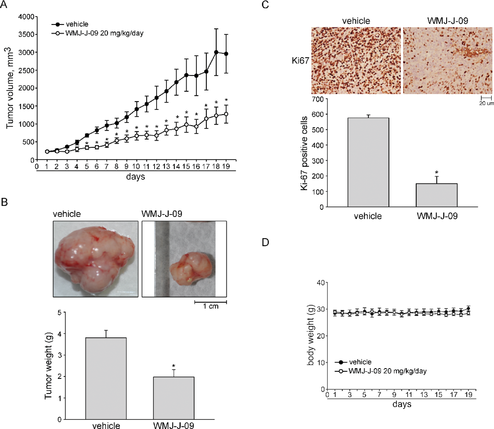
Fig. 6

WMJ-J-09 inhibited in vivo HCT116 tumor xenograft growth. (A) Tumor growth in mice administrated with or without WMJ-J-09. (B) Tumor imaging and weight measurement excised from mice administrated with or without WMJ-J-09. (C) Ki-67 positive cells in tumors excised from mice administrated with or without WMJ-J-09. (D) Body weight in mice administrated with or without WMJ-J-09. Error bars represent mean ± S.E.M. (shown only for independent replicate experiments with n = 6). One-way ANOVA followed by Tukey’s post-hoc test assessed statistical significance (*p < 0.05 compared to the control group).