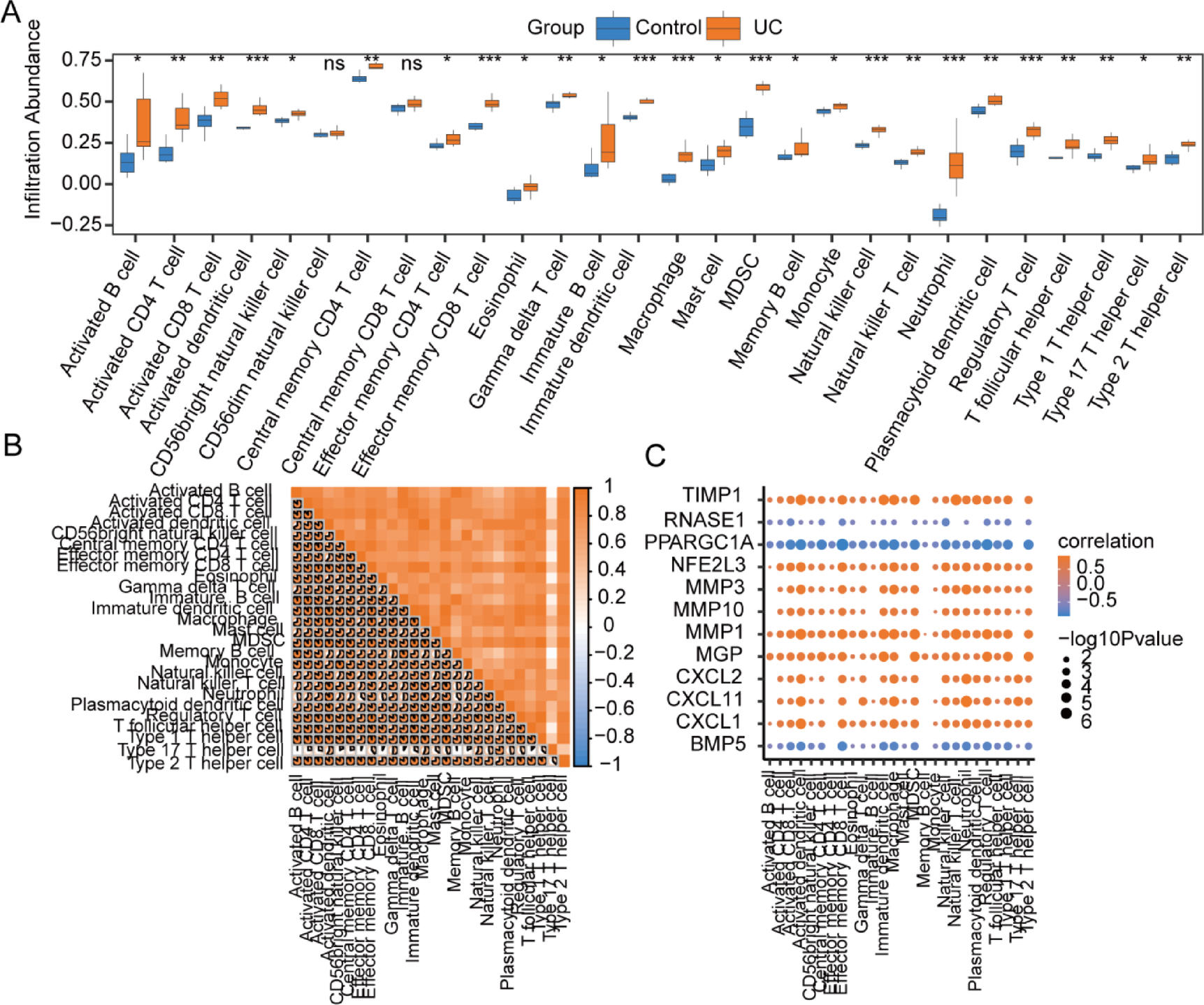
Fig. 11

SSGSEA Immune Characteristics in GSE4183 Dataset. (A) The SSGSEA immune infiltration analysis comparison displays the differences in immune cell infiltration between groups within the GSE4183 dataset. (B) The analysis of correlations among immune cells exhibiting significant differences between groups in the GSE4183 dataset. (C) The correlation dot plot illustrates the relationships between significantly differing immune cells and OXSRDEGs in the GSE4183 dataset. ‘ns’ denotes P ≥ 0.05, indicating a lack of statistical significance; * represents P < 0.05, signifying statistical significance; ** signifies P < 0.01, indicating high statistical significance; *** stands for P < 0.001, denoting extremely high statistical significance. SSGSEA stands for Single-Sample Gene-Set Enrichment Analysis; OXSRDEGs refers to Oxidative Stress Related Differentially Expressed Genes; UC stands for Ulcerative Colitis.