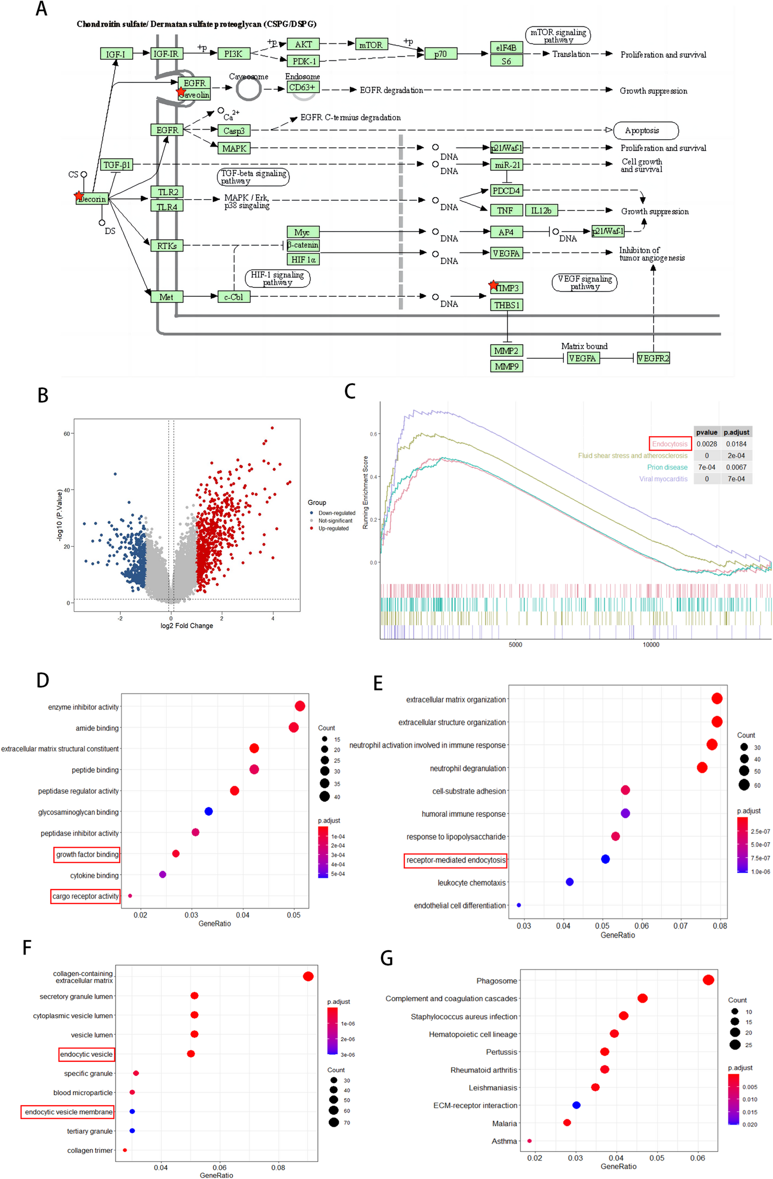
Fig. 4
From: Caveolin-1 inhibits the proliferation and invasion of lung adenocarcinoma via EGFR degradation

CAV1 is involved in proteoglycans in cancer pathway, followed by identification and enrichment analysis of CAV1-related DEGs in GSE32863. (A) KEGG pathway enrichment showed that CAV2, CAV1, DCN and TIMP3 were significantly enriched in Chondroitin sulfate/ Dermatan sulfate proteoglycan pathway. (B) Volcano map of DEGs between high and low CAV1 expression groups in 58 LUAD patients of GSE32863 dataset. Red dots represented 635 genes raised more than 2 times, and blue dot represented 399 genes decreased more than 2 times (q < 0.01, |logFC|≥1). (C) GSEA functional enrichment between the high and low CAV1 expression groups. CAV1 and EGFR were involved in the endocytosis pathway. (D) Based on the functional analysis of DEGs, the important categories of BP determined by the gene ontology analysis were made into bubble map. Growth factor binding and cargo receptor activity were identified as significant categories of BP. (E) Enrichment analysis of important MF recognized receptor-mediated endocytosis importantly. (F) The significant categories of CC, such as endocytosis vesicle and endocytosis vesicle membrane were identified by enrichment analysis. (G) Enrichment analysis of KEGG pathways. The number of enriched genes was indicated by bubble size, and the significance of difference was indicated by bubble color and adjusted P value. The larger the bubbles, the more genes were enriched, and the degree of the red color represented the significance of difference.