Fig. 9
From: Caveolin-1 inhibits the proliferation and invasion of lung adenocarcinoma via EGFR degradation

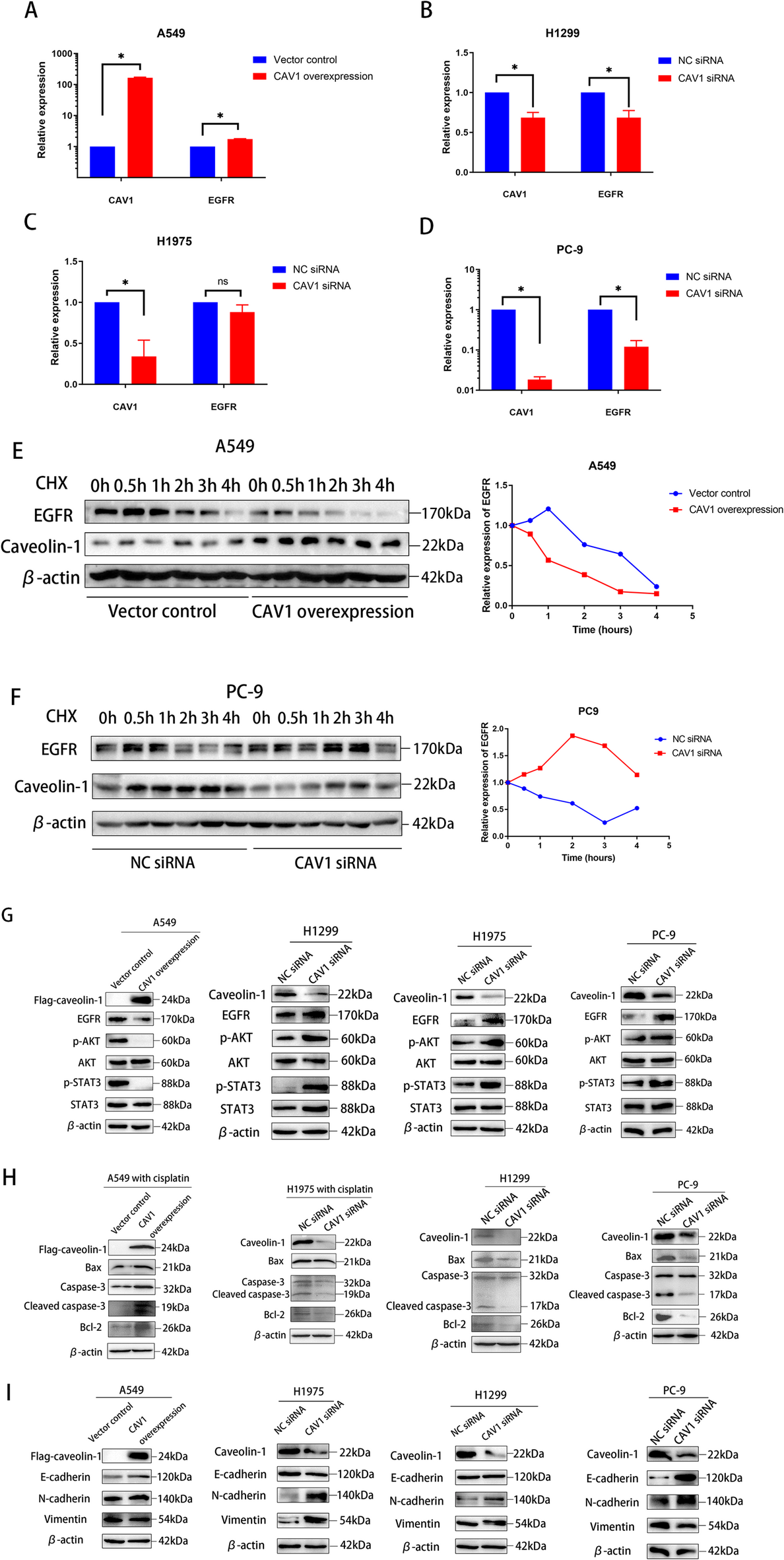
Cav-1 regulates EGFR degradation at the protein level and mediates the downstream AKT/STAT3 signaling pathway, Bax/Caspase-3/Bcl-2 pathway and epithelial-mesenchymal transition (EMT). (A) CAV1 and EGFR mRNA levels after transfection of CAV1 overexpression plasmid in A549 cell line were detected by RT-qPCR. (B) CAV1 and EGFR mRNA levels after transfection of siRNA in H1299 cell line were detected by RT-qPCR. (C) CAV1 and EGFR mRNA changes after transfection of CAV1 siRNA in H1975 cell line were detected by RT-qPCR. (D) CAV1 and EGFR mRNA levels after transfection of CAV1 siRNA in PC-9 cell line were detected by RT-qPCR. (E) Results of CHX chase experiment of CAV1 overexpressing group in A549 cell line. (F) Results of CHX chase experiment of CAV1 knockdown group in PC-9 cell line. (G) Western blot analyses of the levels of caveolin-1, EGFR, p-AKT, AKT, p-STAT3 and STAT3 in CAV1-knockdown and CAV1-overexpressing LUAD cells. (H) Western blot analyses of the levels of caveolin-1, Bax, caspase-3, cleaved caspase-3 and Bcl-2 in CAV1-knockdown and CAV1-overexpressing LUAD cells. (I) Western blot analyses of the levels of caveolin-1, E-cadherin, N-cadherin and vimentin in CAV1-knockdown and CAV1-overexpressing LUAD cells.