Fig. 4
From: A disinhibitory microcircuit in the temporal association cortex for fear retrieval to pure tones

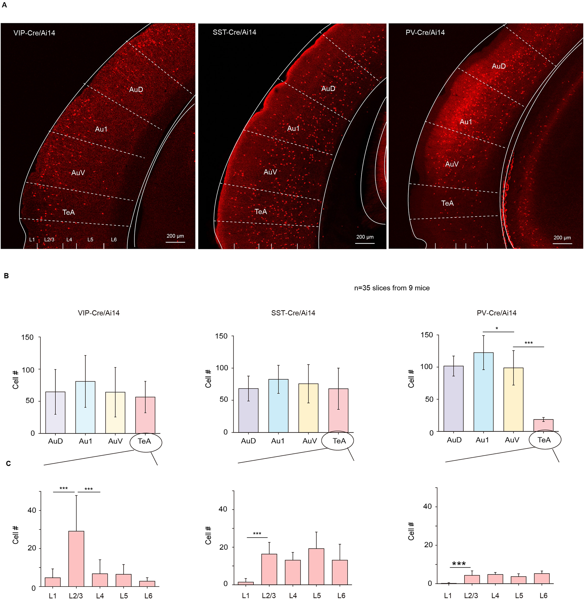
Distribution of three major types of inhibitory neurons in the TeA. (A) Examples of the distribution of VIP or SST or PV in AuD, Au1, AuV and TeA. (B) Distribution statistics of VIP, SST, and PV in ipsilateral AuD, Au1, AuV, TeA. VIP: F(3,28) = 0.68, p = 0.572. SST: F(3,36) = 0.7, p = 0.5593. PV: F(3,48) = 65.21, p = 1.0 × 10−13, One way ANOVA with Tukey’s multiple comparisons test. (C) Distribution statistics of VIP, SST, and PV in different layers of the TeA. VIP: F(4,50) = 13.14, p = 2.19 × 10−7. SST: F(4,55) = 13.21, p = 1.31 × 10−7. PV: F(4,45) = 21.6, p = 3.35 × 10−11. One-way ANOVA with Tukey’s multiple comparisons test.