Fig. 5
From: A disinhibitory microcircuit in the temporal association cortex for fear retrieval to pure tones

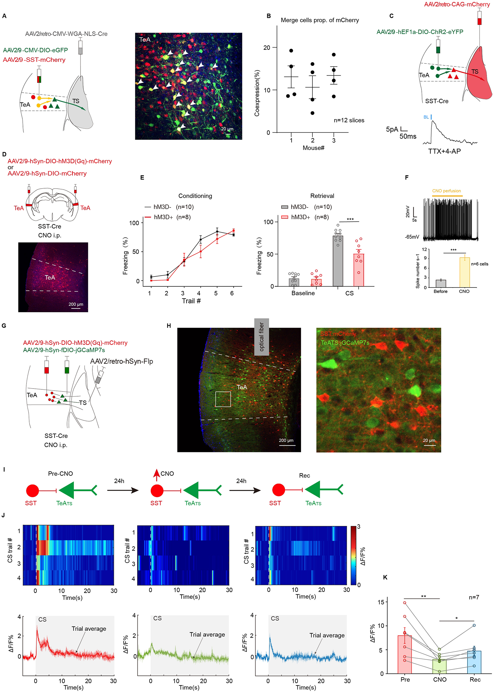
Activation of SST neurons significantly reduces calcium signaling in TeATS neurons during auditory fear detection. (A) Left, injection of AAV2/retro-CMV-WGA-NLS-Cre in TS and a mixture of AAV2/9-CMV-DIO-eGFP and AAV2/9-SST-mCherry in TeA. Right: neurons co-labeled mCherry (red) and eGFP (green) that are SST neurons projecting to the TeATS. (B) Proportion of merge neurons to SST (red). (C) Top, injection of AAV2/9-hEF1a-DIO-ChR2-eYFP in TeA of SST-Cre mice, and AAV2/retro-CAG-mCherry in TS. In vitro recording of TeATS neurons under blue light. Bottom, IPSC during perfusion with TTX and 4-AP. (D) Top, injection of AAV2/9-hSyn-DIO-hM3D(Gq)-mCherry or AAV2/9-hSyn-DIO-mCherry in TeA. Bottom, hM3D(red) expression in TeA. (E) Freezing% during fear conditioning (left) and retrieval testing (right) in mice of (D). CS: hM3D- vs. hM3D+, t(16) = 4.28, p = 5.71 × 10−4, t test. (F) Top, raw trace of current-clamp recording from an hM3D(Gq)-expressing TeA neuron in the slice preparation. Bottom, average spontaneous spike frequencies before and after perfusion with CNO, F(1,10) = 55.13, p = 2.3 × 10−5, One-way ANOVA with Bonferroni test. (G) Injection of AAV2/retro-hSyn-Flp in TS and a mixture of AAV2/9-hSyn-DIO-hM3D(Gq)-mCherry and AAV2/9-hSyn-fDIO-jGCamp7s in TeA of SST-Cre mice. (H) Left, virus expression in TeA. Right, expression of SST neurons (red) and TeATS neurons (green) in TeA. (I) Procedure schematic of fiber photometry during retrieval testing for three days: pre-CNO, CNO, rec: recovery from CNO. (J) Heat maps (top) and mean Ca2+ traces ± s.e.m. (shaded area) (bottom) of calcium signaling from TeATS neurons. (K) Statistic of TeATS neurons activity during retrieval test. F(3,18) = 4.712, p = 0.0134, One-way repeated-measures ANOVA.