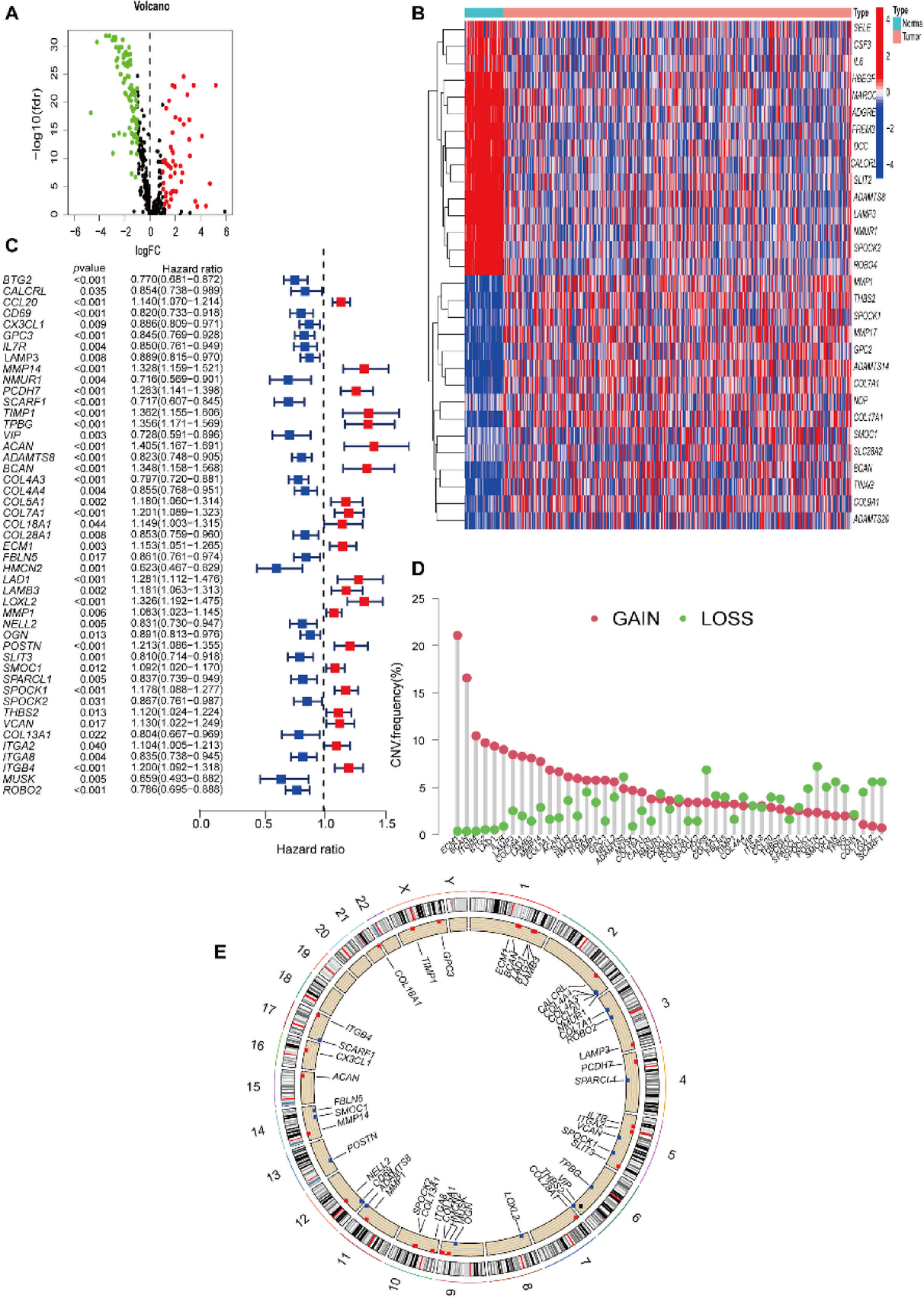
Fig. 2

Identifying prognostic BMIRGs. (A) The DEGs of BMIRGs were identified from the LUAD dataset of the TCGA and the GSE31210 dataset. Up-regulated genes are indicated in red, while down-regulated genes are indicated in green. (B) Heatmap showing the expression levels of the top 30 DEGs. (C) Prognostic forest plot for 47 BMIRGs. Risk genes with a hazard ratio greater than 1 are colored red, while protective genes are displayed in blue. (D) Copy Number Variation of these BMIRGs. (E) Chromosome Region of these BMIRGs.