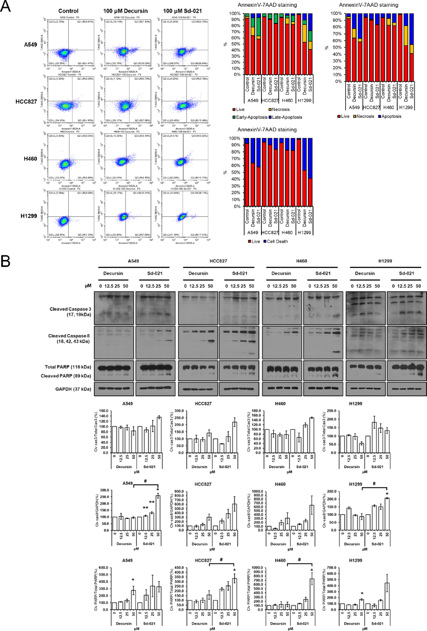
Fig. 2

Comparison of the effects of decursin and Sd-021 on inducing cell death in NSCLC cell lines. (A) Results of the cell death marker analysis via western blot after treating A549, H460, H1299, and HCC827 cells with decursin or Sd-021 in a concentration-dependent manner (12.5, 25, and 50 µM) Original blots are presented in (Fig. S1A–D). (B) Outcomes of Annexin V & 7AAD staining obtained from flow cytometry after treating A549, H460, and H1299 cells with decursin or Sd-021 at 25 and 50 µM concentrations. Quantified band intensities were normalized to GAPDH. Cleaved PARP levels were normalized to total PARP. Statistical analysis was performed using two-way ANOVA with Tukey’s post-hoc test. : vs. 0 µM; #: vs. Decursin. Significance: p < 0.05 (* or #), < 0.01 (** or ##), < 0.001 (*** or ###).