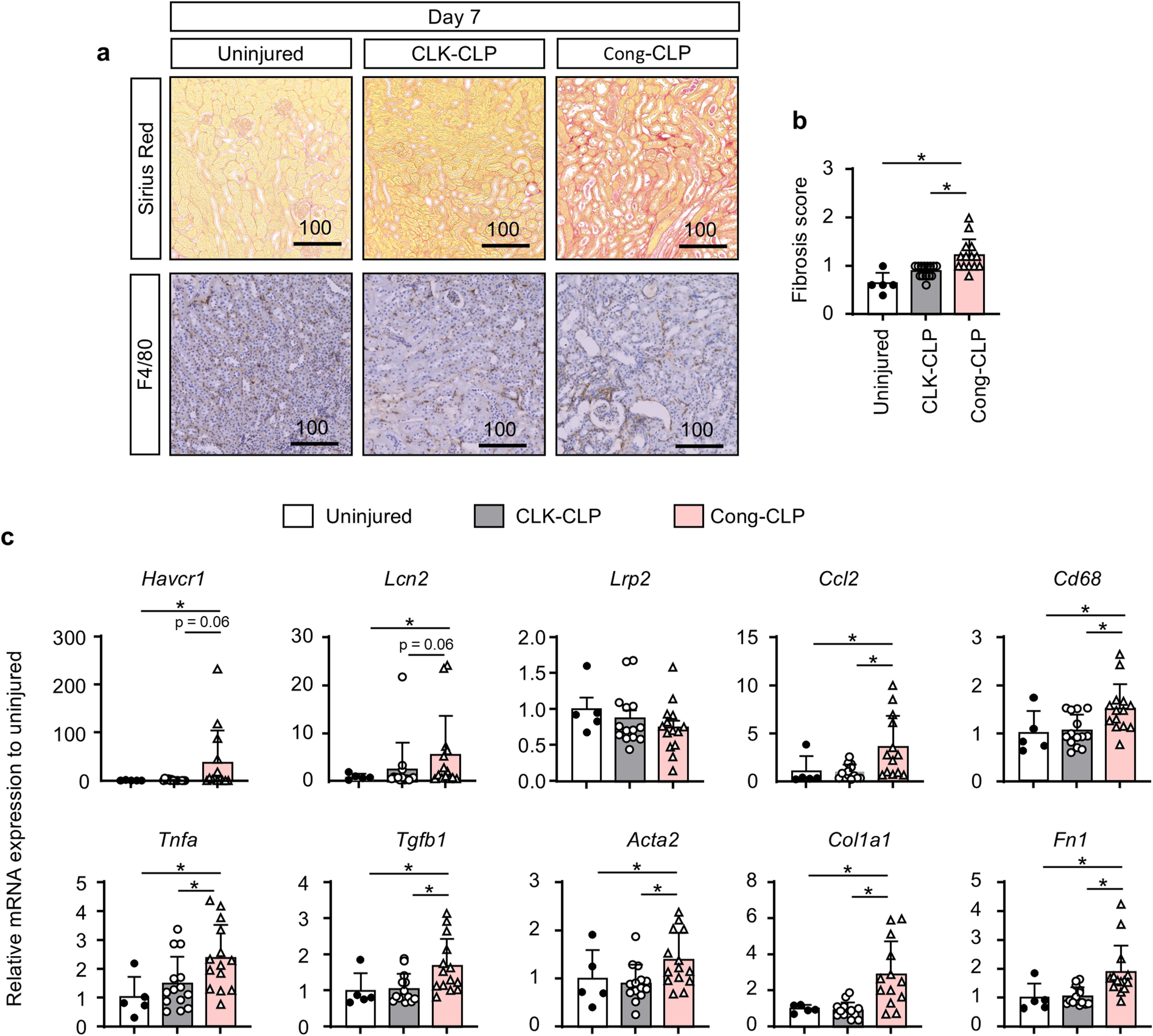
Fig. 3

Renal congestion exacerbated SA-AKI-mediated kidney fibrosis. (a) Representative images of Sirius red staining and immunohistochemistry for F4/80 7 days after CLP (b) Semi-quantitative analysis of tissue fibrosis by Sirius red staining. (c) qPCR of RNA from the whole kidney for representative markers of tubular injury (Havcr1 and Lcn2), tubular integrity (Lrp2), proinflammatory and profibrotic cytokines (Ccl2, Tnfα, and Tgfb1), macrophages (Cd68), and fibrosis (Acta2, Col1a1, and Fn1). Bars indicate 100 μm in (b). In all groups, data are shown as means ± SD. N = 5 for uninjured mice and n = 14 for CLP mice. The paired t-test was used for comparisons of variables between CLK-CLP and Cong-CLP. ANOVA and Tukey’s post hoc test were used for comparisons of multiple variables.