Fig. 1
From: Matrix metalloproteinase-2 as a novel regulator of glucose utilization by adipocytes

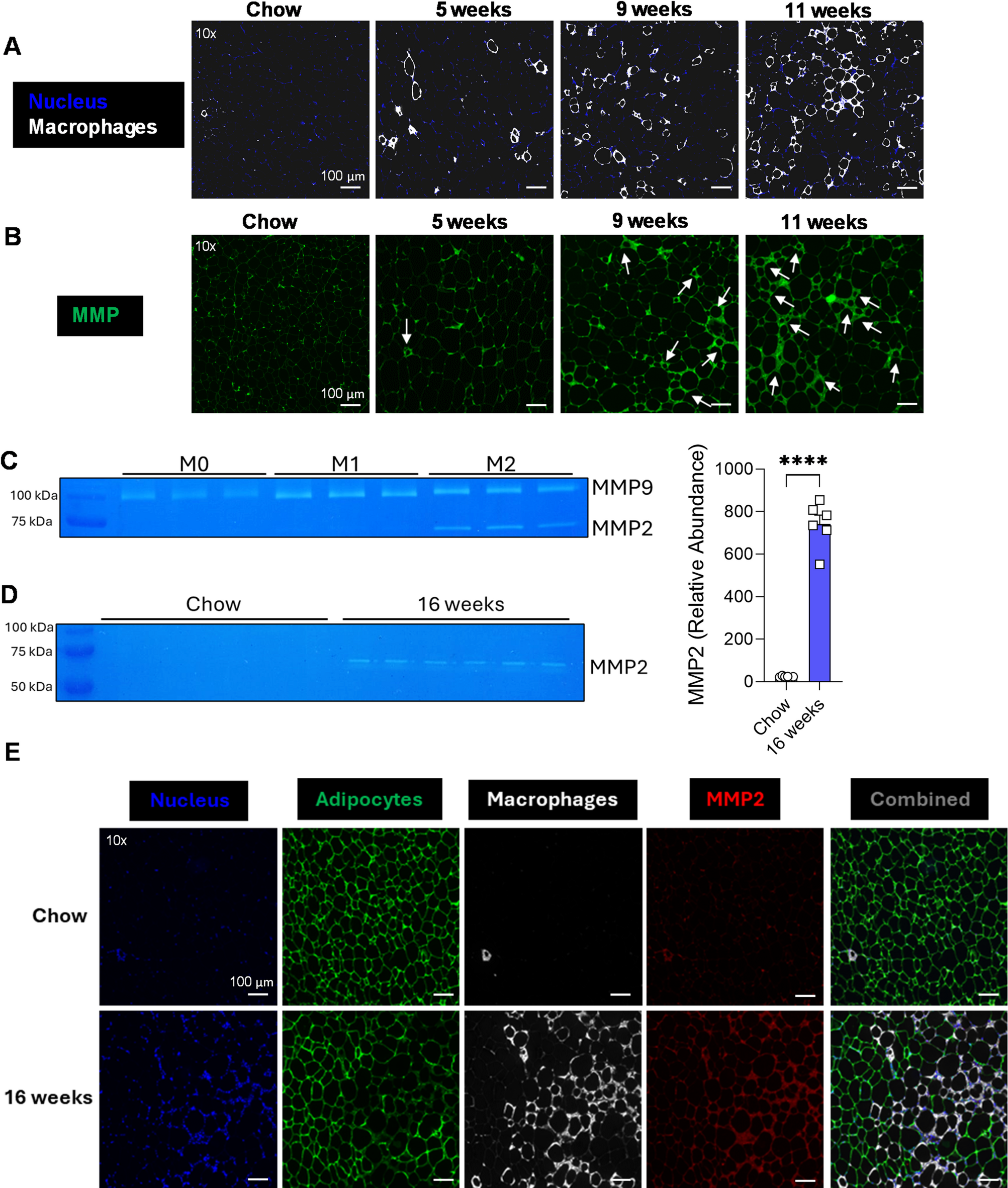
MMP2 is the highly active gelatinase in white adipose tissue during obesity. (A) Representative confocal images of gonadal WAT from mice on HFD for 5, 9, or 11 weeks or NCD (Chow) for 11 weeks stained for nucleus (DAPI-blue), macrophages (Mac2-white). (B) Representative images of gonadal WAT from HFD for 5, 9, or 11 weeks or NCD for 11 weeks stained with MMP FRET Substrate (green). (C) Gelatin zymogram of culture supernatant from M0 (unpolarized), M1 (pro-inflammatory), and M2 (anti-inflammatory). (D) Gelatin zymogram and relative abundance of MMP2 in gonadal WAT lysate from mice on HFD or NCD for 16 weeks. (E) Representative images of gonadal WAT from mice on HFD or NCD for 16 weeks stained for nucleus (DAPI-blue), adipocytes (FABP4-green), macrophages (Mac2-white), MMP2 (red). Values are expressed as means + SEM. ****, p < 0.0001 by parametric unpaired t-test. n = 4 mice, 1 section per mouse, 3–4 images per section (A,B), n = 3 (C), n = 6 (D), n = 6 mice, 1 section per mouse, 3–4 images per section (E). Scale bars: 100 μm (A,B,E).