Fig. 3
From: Matrix metalloproteinase-2 as a novel regulator of glucose utilization by adipocytes

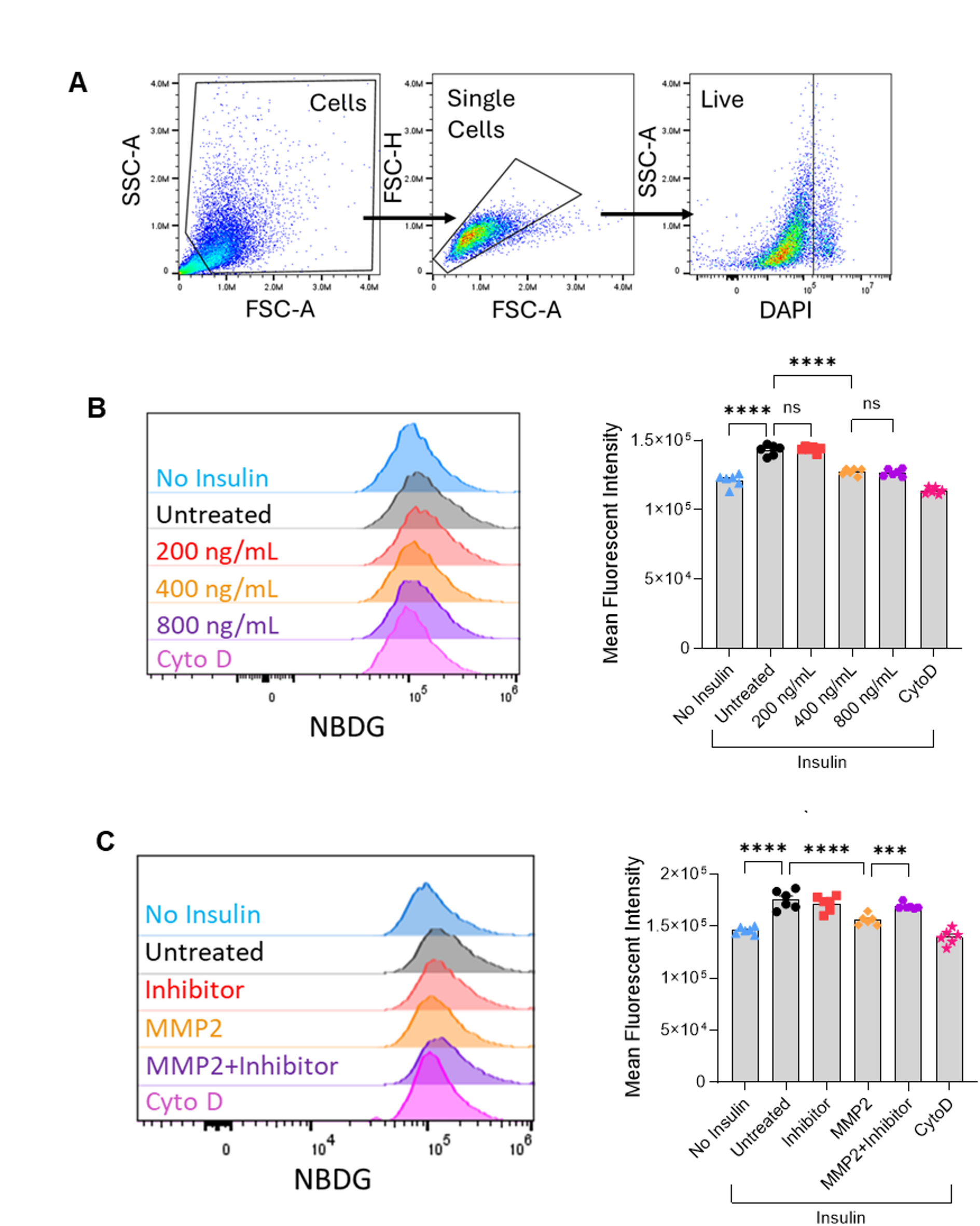
MMP2 decreases insulin-stimulated glucose uptake in 3T3-L1 adipocytes. (A) Flow cytometry gating for adipocytes in glucose uptake assay. Live adipocytes were used to determine glucose uptake as shown in (B,C). (B) Left panel shows the histograms of 2-NBDG fluorescence of live adipocytes after treatment with 200 ng/mL, 400 ng/mL, or 800 ng/mL of MMP2 and right panel shows the quantification of mean fluorescence intensity (MFI). As a negative control of glucose update, some cells were pretreated with Cytochalasin D (10 µM, CytoD) for 1 h. (C) Left panel shows the histograms of 2-NBDG of live adipocytes after treatment with 400 ng/mL (5 nM) of MMP2, MMP2 inhibitor I (1 µM), or MMP2 with MMP2 inhibitor I and right panel shows the quantification of MFI. Values are expressed as means + SEM. ***, p > 0.001, ****, p < 0.0001 by one-way ANOVA with Tukey’s multiple comparison test. n = 6 (A–C)