Fig. 4
From: Matrix metalloproteinase-2 as a novel regulator of glucose utilization by adipocytes

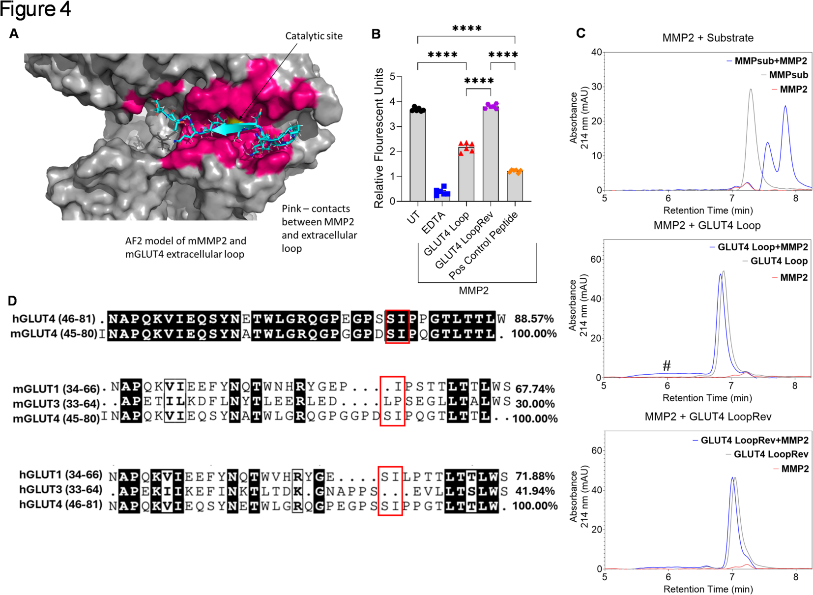
A putative MMP2 cleavage site is localized in an extracellular domain of the GLUT4 receptor. (A) AlphaFold model of interaction between murine MMP2 and murine GLUT4 extracellular loop (residues 64–77). Pink represents contacts between MMP2 and the extracellular loop. (B) MMP FRET Substrate cleavage competition assay: MMP FRET Substrate was incubated at 37 °C with 5 nM MMP2 alone or MMP2 with 50 mM EDTA, 500 µM GLUT4 loop peptide, 500 µM negative control peptide (GLUT4 LoopRev),  or 500 µM positive control peptide. After 30 min, fluorescent intensity of the reactions was determined using a plate reader. (C) Size exclusion chromatography of peptide and MMP2 mixtures: an MMP substrate peptide (MMPsub), GLUT4 loop peptide (GLUT4 Loop), or the reverse peptide (GLUT4 LoopRev) at 20 µM was incubated with 10 nM MMP2 for 18 h at 37 °C and analyzed using a size exclusion chromatography column. The amide bonds in the peptides were detected using UV absorbance 214 nM. ‘#’ indicates the broad peak for MMP2-peptide complex. (D) Sequence alignment of the extracellular loop between the first and second helix of human GLUT4 and murine GLUT4; murine GLUT1, murine GLUT3, and murine GLUT4; and human GLUT1, human GLUT3, and human GLUT4. Red box indicates MMP2 cleavage site. Values are expressed as means + SEM. ****, p > 0.0001 by one-way ANOVA with Tukey’s multiple comparison test. n = 6 (B).