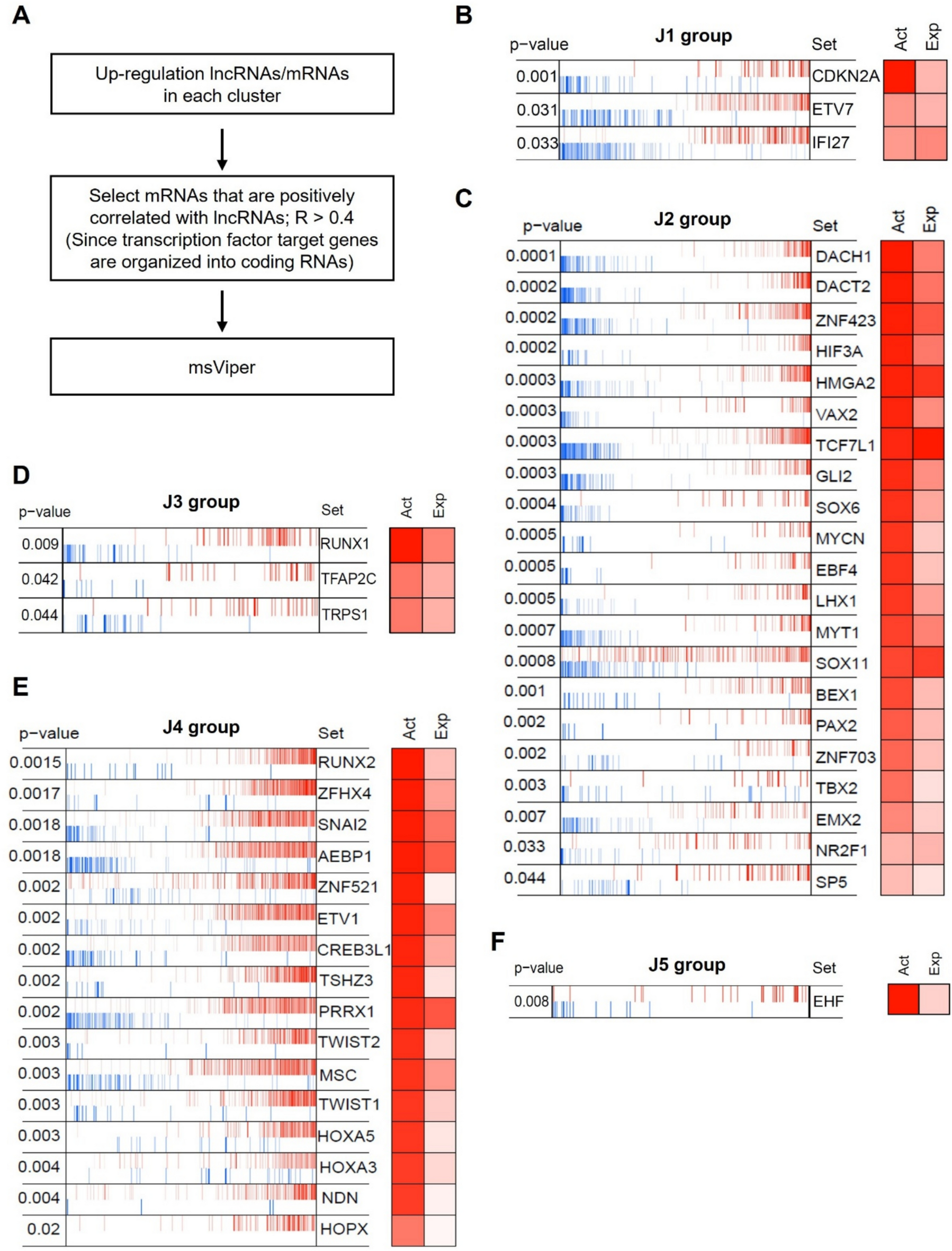
Fig. 3

Prediction of cluster-specific transcription factors. (A) A flow sheet of the prediction of transcription factors using msViper. (B and F) The msVIPER plot shows the transcriptional activity of the most significantly differentially active transcription factors in each group. Each plot shows the expression of transcription factor targets of one group compared to other groups. Vertical lines resembling barcodes represent transcriptional factor target genes. These lines are sorted from left to right based on expression levels, from the most downregulated to the most upregulated expression across the groups. Each blue and red bar indicates negative and positive regulation of the TF target genes shown in the third column, respectively. The “Act” and “Exp” columns indicate the normalized enrichment score of the expected activity (Act) of the entire transcriptional factor network and the expression level (Exp) of the transcriptional factor itself. P-values were determined using the enrichment method in the VIPER algorithm. P < 0.05 was considered statistically significant.