Fig. 2
From: Analysis of molecular and cellular bases of honey bee mushroom body development

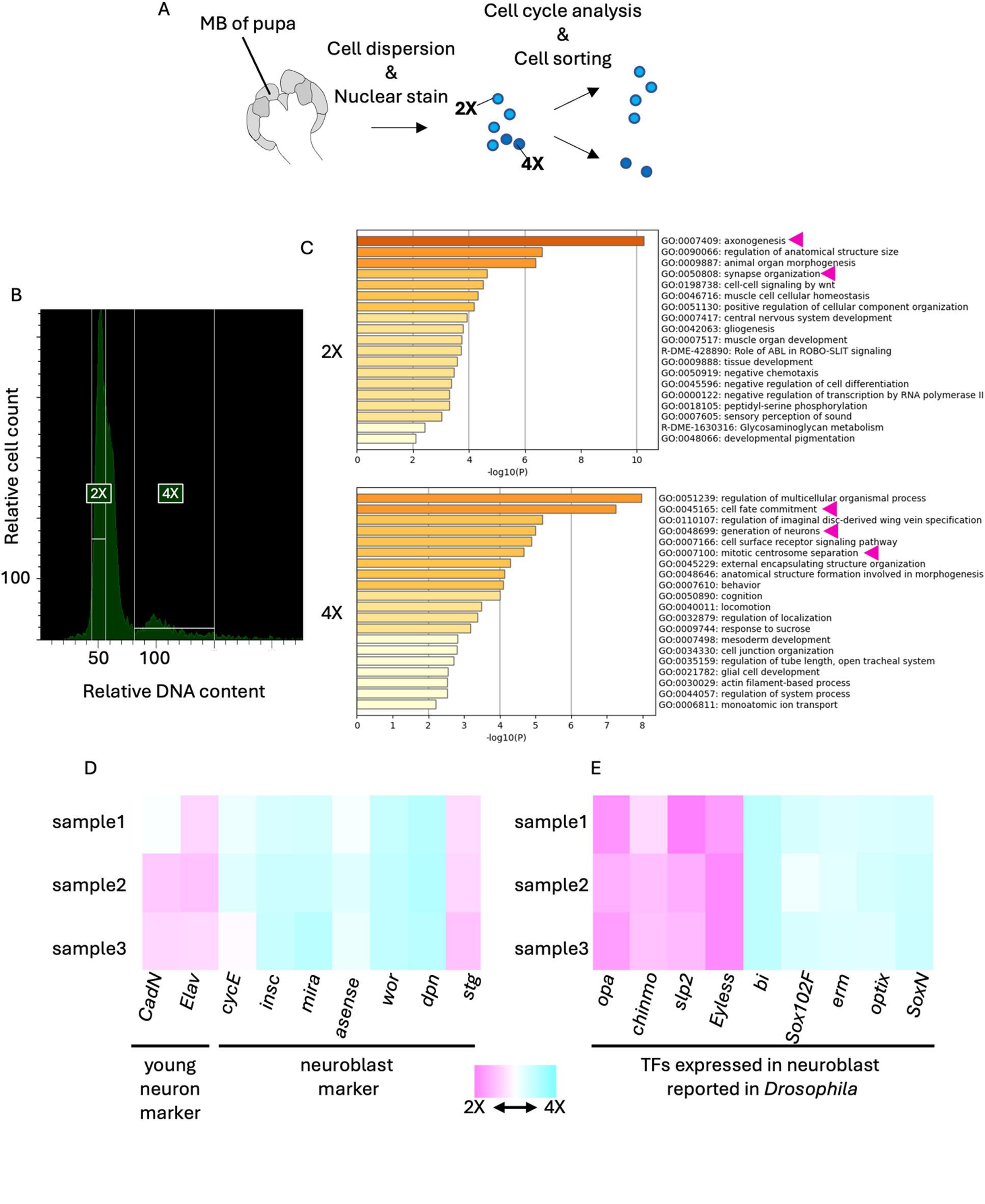
RNA-seq analysis of 2X and 4X cell fractions in the pupal MBs sorted by FACS. (A) A scheme of experimental design. MBs were dissected from pupae at P-lKC stages. After cell dispersion and nuclear staining with Hoechst33342, both the 2X and 4X fractions were sorted using FACS. (B) Cell cycle analysis of dispersed pupal MB cells. The ranges of relative DNA content (the intensity of Hoechst33342) of cells sorted as the 2X or 4X fraction are indicated with white lines. (C) The results of GO enrichment analysis using DEGs in each fraction by Metascape. Magenta arrows indicate the GO terms mentioned in the text. (D, E) Heatmap showing the relative expression levels of marker genes of young neurons or neuroblasts (D) and genes coding transcription factors (TFs) reported to be expressed in neuroblasts in Drosophila (E). The relative values are calculated for each sample by comparing the expression levels of genes in the 2X and 4X fractions. Magenta and blue show that expression levels are higher in the 2X and 4X fractions, respectively.