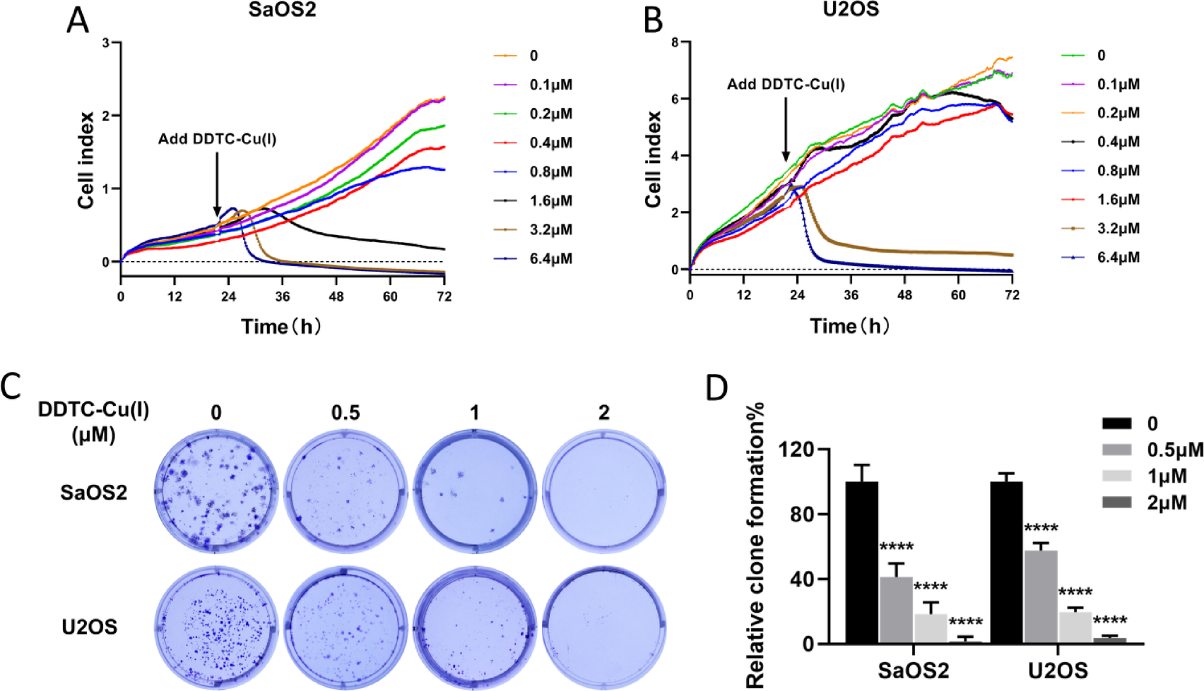
Fig. 2
From: DDTC-Cu(I) inhibits human osteosarcoma cells growth by repressing MET/PI3K/AKT signaling pathway

(A–B) SaOS2 and U2OS cells were treated with incremental concentrations of DDTC-Cu(I) for 0–72 h, respectively. An RTCA assay was used to determine the cell viability. (C–D) SaOS2 and U2OS cells were inoculated in six-well plates and treated with 0, 0.5, 1, and 2 µM DDTC-Cu(I), respectively. After 6 days of incubation, colony formation was evaluated by crystal violet staining. (The data are depicted as mean ± SD of at least three experimental replicates. P < 0.05 was termed statistically essential, *p < 0.05, **p < 0.01, ***p < 0.001, ****p < 0.0001 vs. the control group).