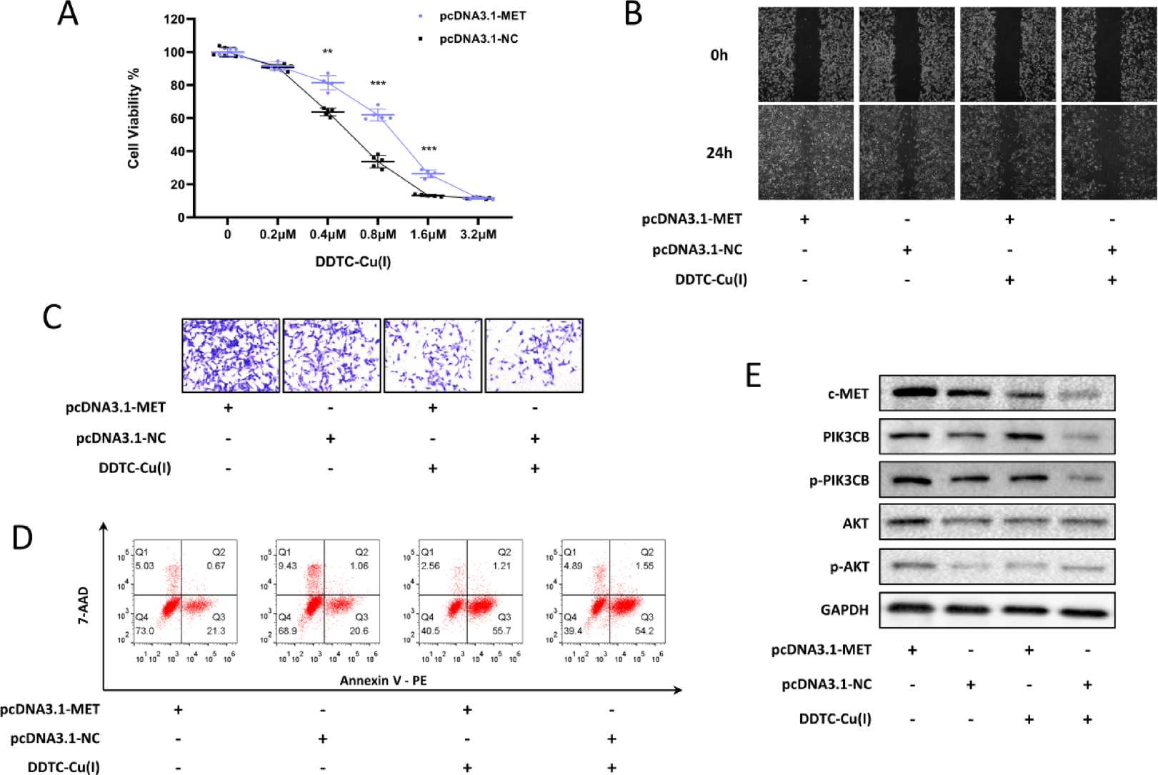
Fig. 6
From: DDTC-Cu(I) inhibits human osteosarcoma cells growth by repressing MET/PI3K/AKT signaling pathway

(A) SaOS2 cells overexpressing MET and negative control (NC, the empty transfection control plasmid pcDNA3.1) were treated with different concentrations of DDTC-Cu(I) for 24 h, respectively, and cell viability was detected by CCK-8. (B) SaOS2 cells overexpressing MET and NC were seeded, scratched and incubated with 0 / 0.5 µM of DDTC-Cu(I) for 24 h. Migration rates were measured by Fiji-4.0.1. Scale bar, 500 μm. (C) SaOS2 cells overexpressing MET and NC were preprocessed with 0 / 0.5 µM of DDTC-Cu(I) for 24 h, followed by transwell assay. (D) After treated with 0 / 0.5 µM of DDTC-Cu(I) for 24 h, SaOS2 cells overexpressing MET and NC was analyzed by flow cytometer. (E) Western blot analysis revealed changes in the expression of c-MET and critical molecules in the PI3K/AKT signaling pathway in SaOS2 cells overexpressing MET and NC treated with 0/0.5 µM of DDTC-Cu(I).