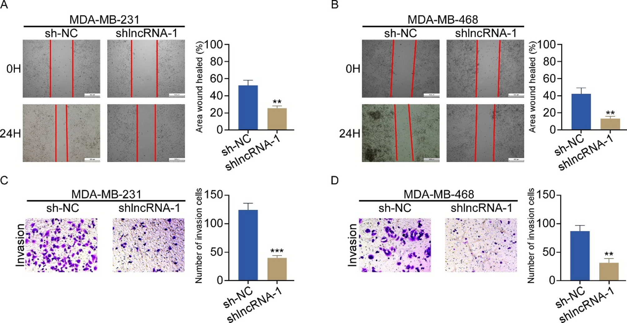
Fig. 3

The invasion and migration of BC cell lines was inhibited by SIAH2-AS1 knockdown. (A-B) Wound healing assay showed that SIAH2-AS1 knockdown greatly reduced the migratory potential of MDA-MB-231 and MDA-MB-468 cells; (C-D) Transwell invasion assay demonstrated that sh-SIAH2-AS1 groups had considerably reduced invasive capacity than NC groups. **, P < 0.01; ***, P < 0.001.