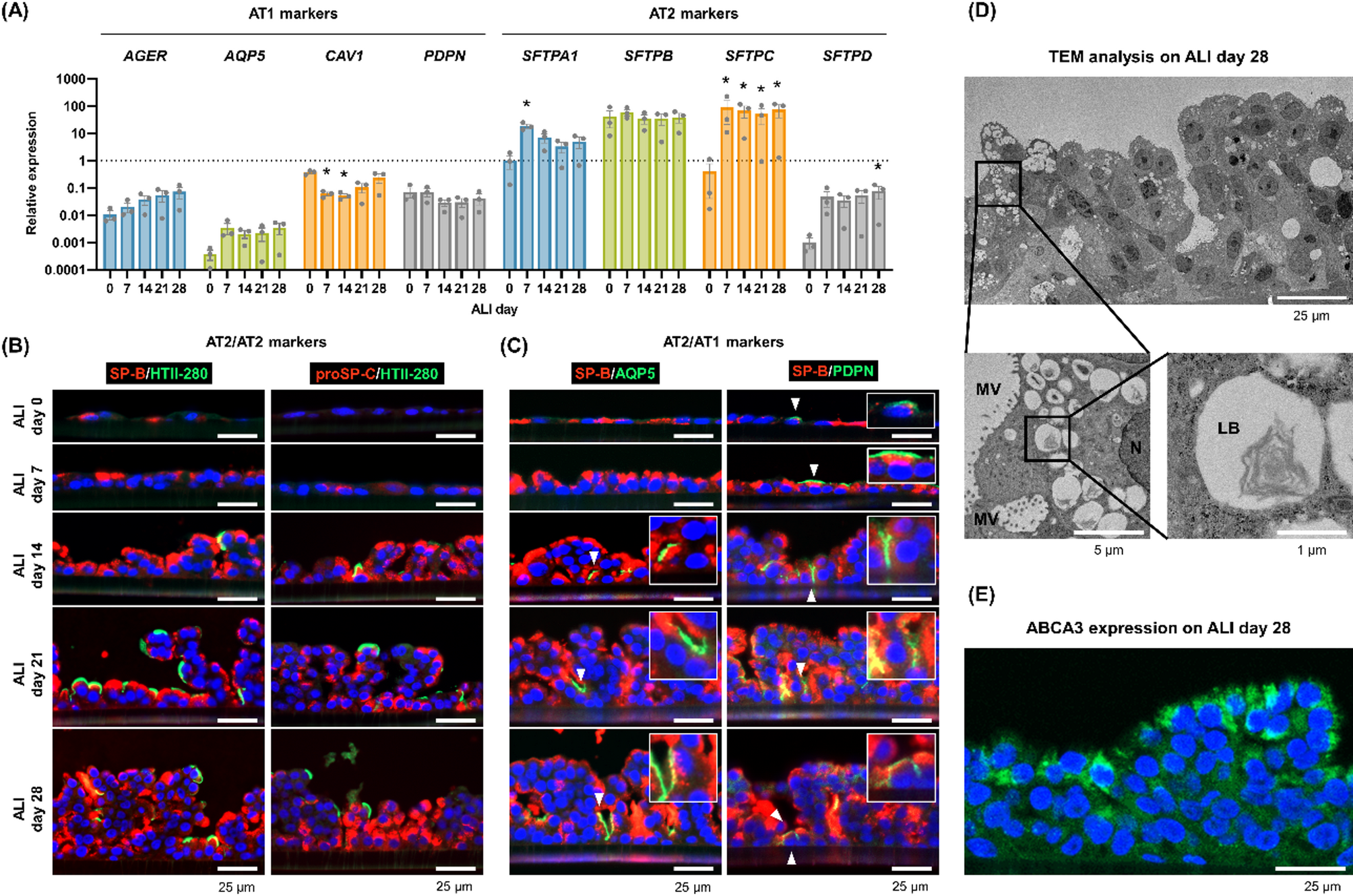
Fig. 2

Analysis of the differentiation status of HPAEpiCs at the ALI. (A) Gene expression analysis of AT1 and AT2 markers by qPCR. The analysis was performed on mRNA samples obtained from HPAEpiCs on ALI days 0, 7, 14, 21, and 28. The gene expression of SFTPA1 on ALI day 0 was used as a reference (relative expression set as 1). The results are expressed as the mean ± standard deviation of three independent experiments (two transwell inserts per experiment). *p < 0.05, versus ALI day 0 by Dunnett’s multiple comparison test. (B,C) Immunocytochemical analysis of HPAEpiCs on ALI days 0, 7, 14, 21, and 28. SP-B, proSP-C, and HTII-280 were analyzed as AT2 markers (B). AQP5 and PDPN were analyzed as AT1 markers (C). Arrowheads indicate cells positive for AQP5 or PDPN. (D) TEM analysis of HPAEpiCs on ALI day 28. LB, lamellar body; MV, microvilli; N, nucleus. (E) Immunostaining for lamellar bodies. The expression of ABCA3 was analyzed as a lamellar body marker.