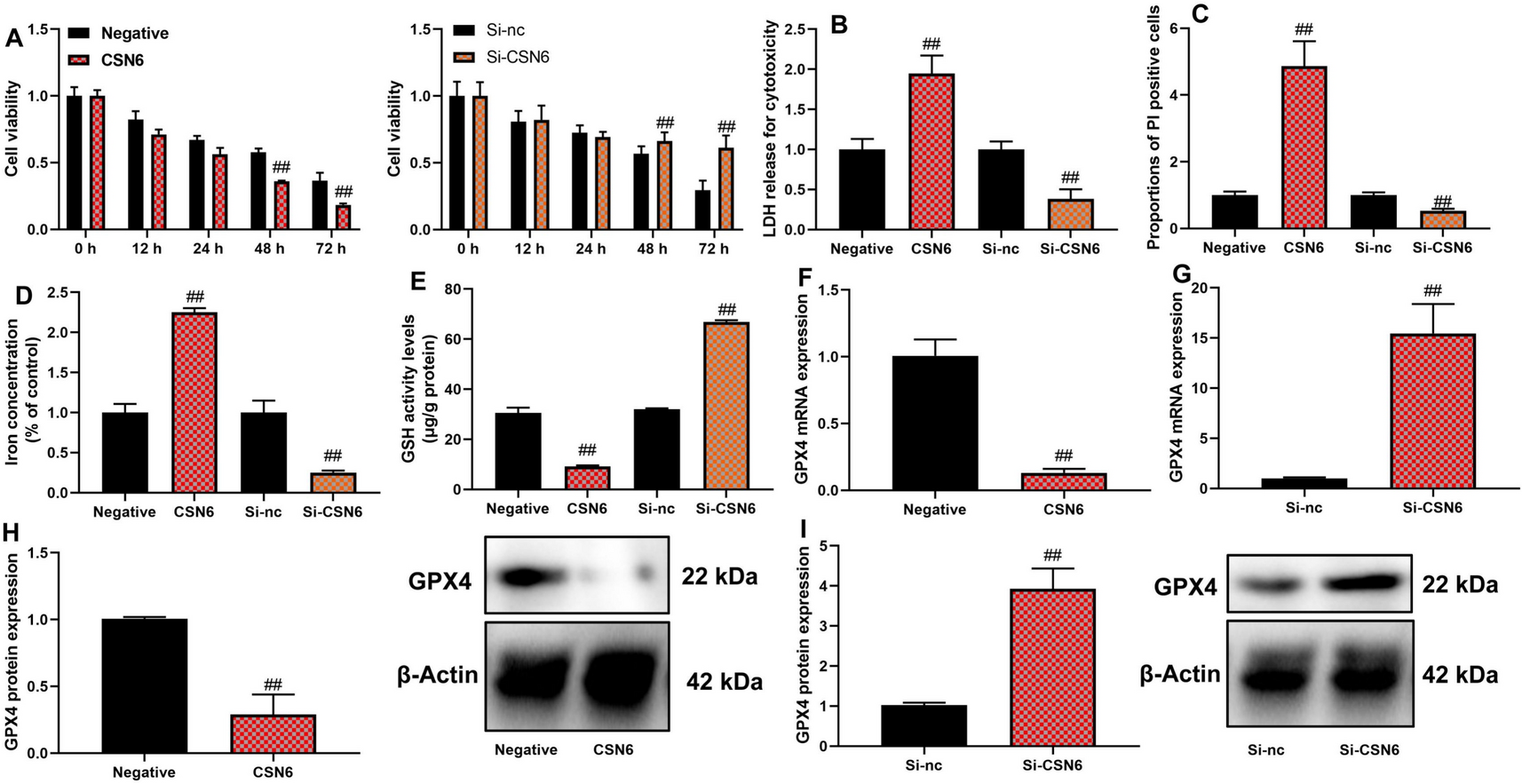
Fig. 3
From: CSN6Â aggravates inflammation and Myocardial injury in macrophage of sepsis model by MIF

CSN6 aggravated ferroptosis of macrophage in vitro model of sepsis. (A) Cell proliferation, (B) LDH activity level, (C) PI-positive cells, (C) iron concentration, (E) GSH activity level, (G) GPX4 mRNA expression, and (H, I) GPX4 protein expression. ##p < 0.01 compared with the negative or si-NC group.