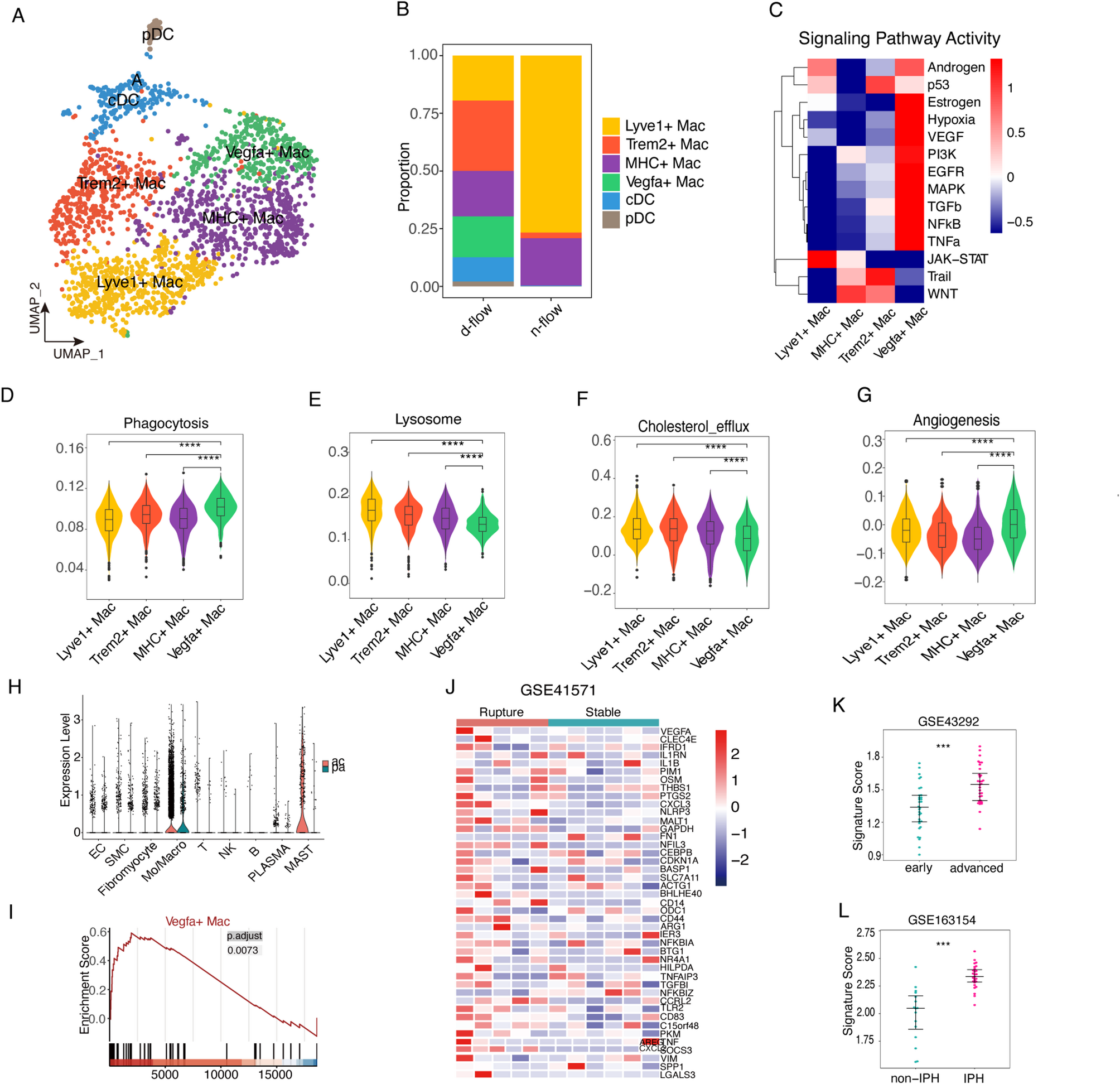
Fig. 7

Characteristics of macrophage infiltration induced by disturbed flow and the vascular endothelial growth factor a (VEGFA)+ macrophage signature exhibit marked distinctions between rupture and stable plaques. (A) Umap plot depicting the main subclusters. (B) Stacked barplot illustrating the proportion of main cell types within different groups. (C) Heatmap showcasing the activity of signaling pathways, calculated using Progeny. (D–G) Vlnplot showcasing four crucial functional scores (Lysosome, Cholesterol efflux, Phagocytosis, and Angiogenesis). (H) Gene set enrichment analysis (GSEA) of the VEGFA+ macrophage signature. (I) Vlnplot displaying VEGFA expression across the primary cell types within human plaques. (J) Heatmap revealing the top 50 signature genes associated with VEGFA+ macrophages. (K) and (L) Jitterplots depicting the VEGFA+ signature score in paired early and advanced lesions (upper) and between non-intraplaque hemorrhage (IPH) and IPH plaques (lower).