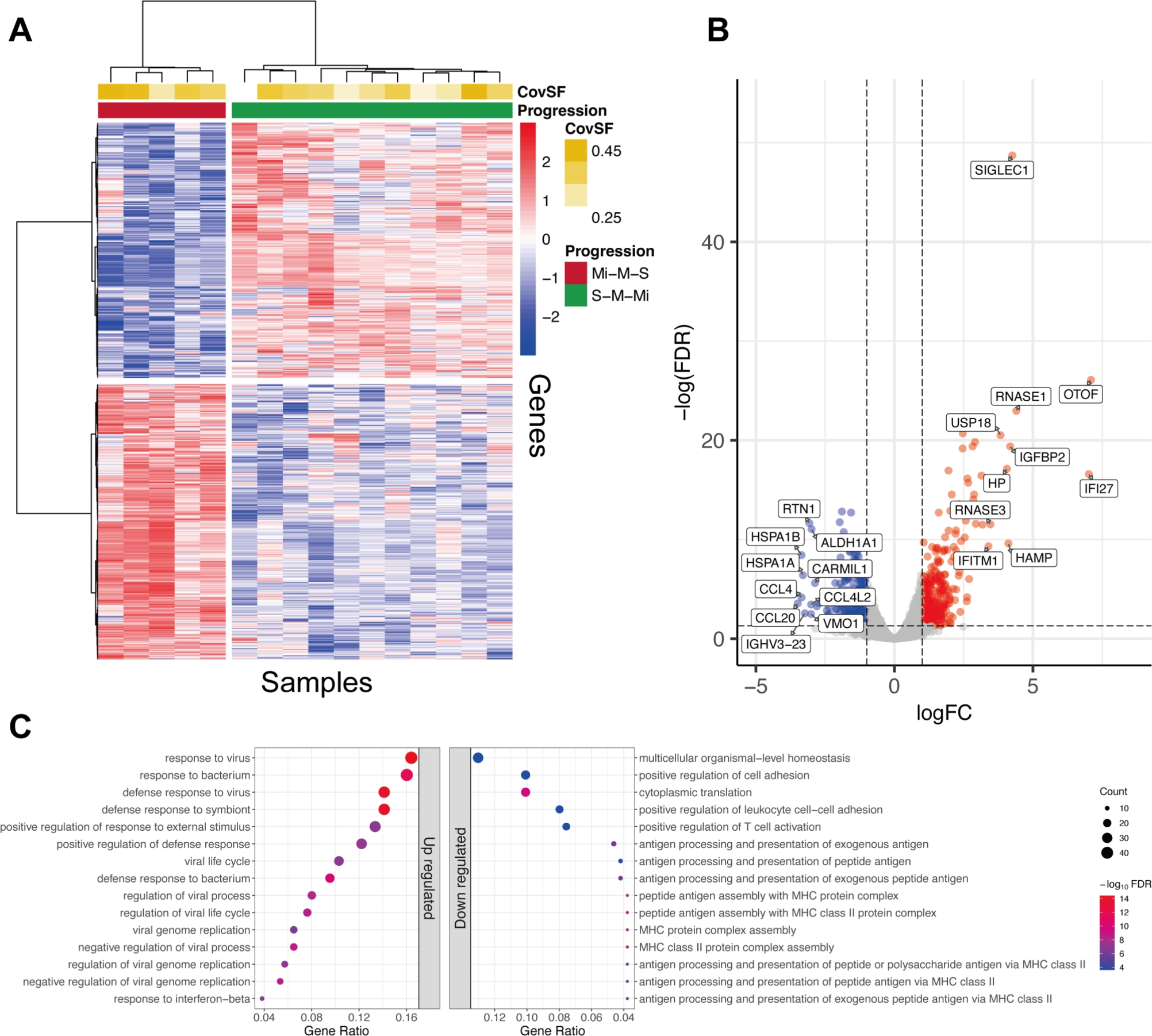
Fig. 4

DEG results comparing the M samples between DP (Mi-M-S) and RP (S-M-Mi) groups. (A) Heatmap showing the expression levels of DEGs, with each sample labeled by progression. (B) Volcano plot of DEGs, with the top 10 up-regulated and top 10 down-regulated genes having the highest absolute logFC are labeled. (C) Gene Ontology Biological Process enrichment analysis of up-regulated and down-regulated genes.