Fig. 7

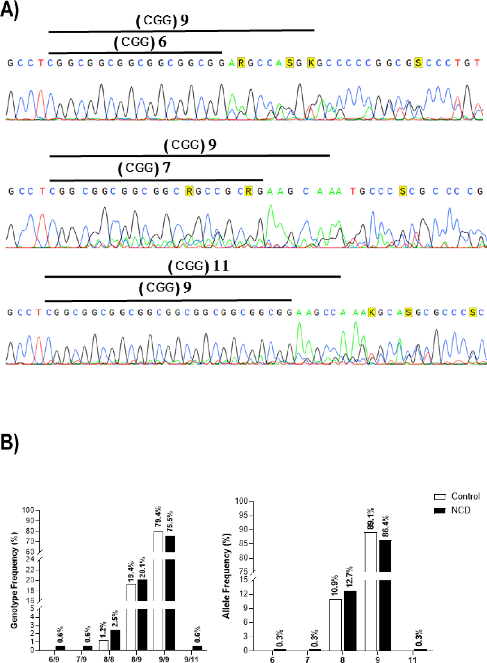
Genotype and allele distribution of the BRSK2 CGG-repeat in the NCD and control groups. The allele range was restricted to 8 and 9-repeats in the control group, whereas 6, 7, and 11-repeats were detected in the NCD group only.

Genotype and allele distribution of the BRSK2 CGG-repeat in the NCD and control groups. The allele range was restricted to 8 and 9-repeats in the control group, whereas 6, 7, and 11-repeats were detected in the NCD group only.