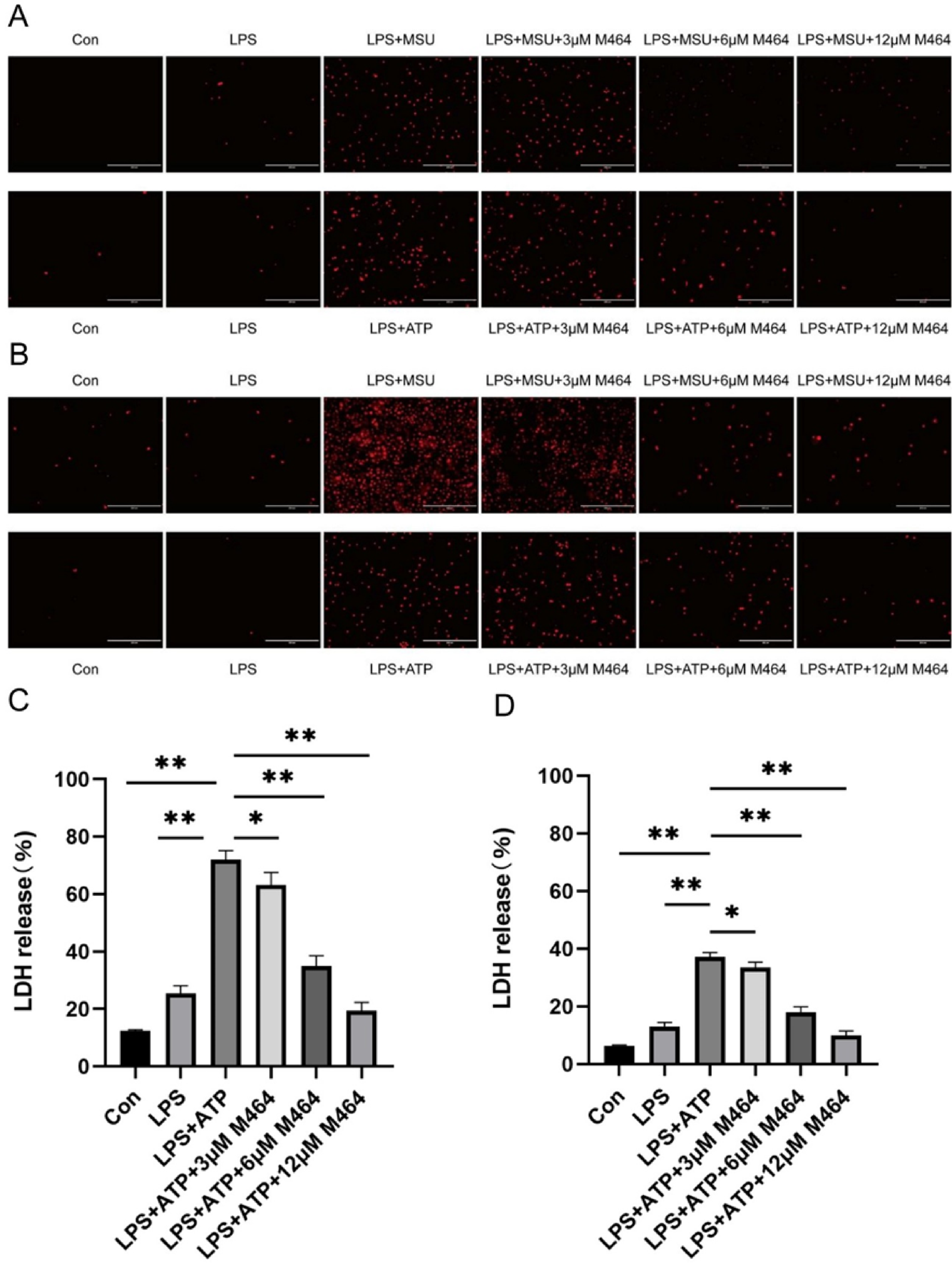
Fig. 1
From: M464 inhibits activation of NLRP3 inflammasome and inflammatory response in mice

M464 inhibits cellular pyroptosis induced by NLRP3 inflammasome activation in in both J774A.1 and THP-1 cells. (A, B) Pyroptosis of PI-stained cells in J774A.1 and THP-1 cells was observed using fluorescence microscopy. Scale bar = 400 μm. (C, D) The level of LDH in the supernatant of J774A.1 and THP-1 cells were determined. The experiment was conducted independently three times, and the results were presented as the mean ± standard deviation (SD), *P < 0.05, **P < 0.01.