Fig. 6
From: The effects of systemic and sustained hypoxia on orthodontic tooth movement in rats

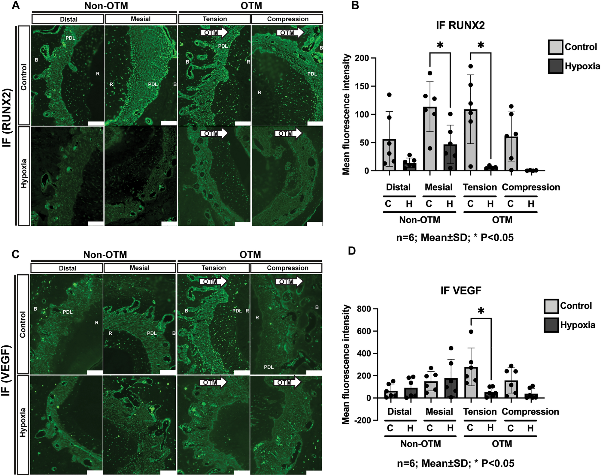
Immunofluorescence (IF) staining and quantitative analysis of runt-related transcription factor 2 (RUNX2) expression comparing the tensile regions of the control-OTM and hypoxia-OTM groups and between the mesial regions of the control-non-OTM and hypoxia-non-OTM groups. Moreover, the fluorescence intensity indicating vascular endothelial growth factor (VEGF) expression is compared between the tensile regions of the control-OTM and hypoxia-OTM groups. (A) Representative IF image stained for RUNX2. (B) Quantitative analysis of RUNX2 mean fluorescence intensity compared between each group. n = 6; mean ± SD; * p < 0.05. (C) Representative IF image stained for VEGF. (D) Quantitative analysis of VEGF fluorescence intensity compared between each group. Scale bar, 100 μm. n = 6; mean ± SD; * p < 0.05.