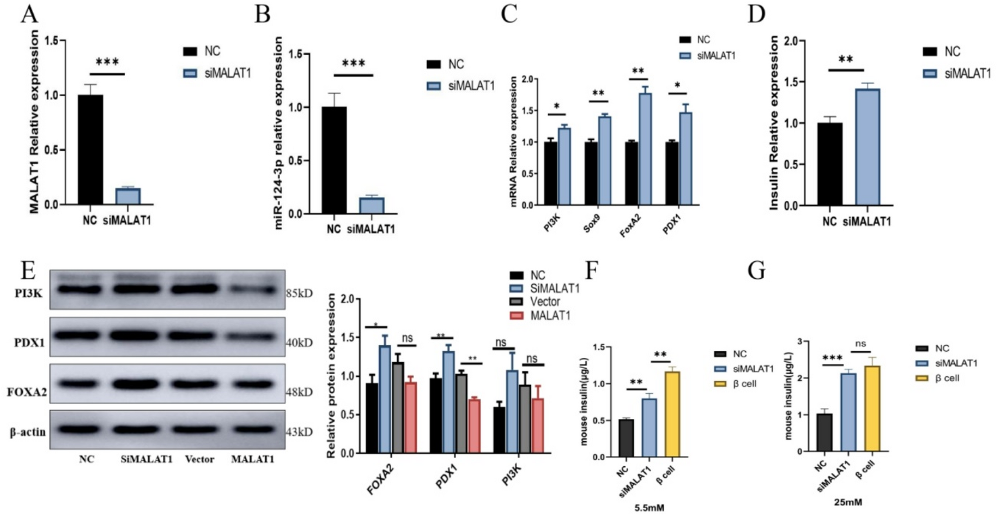
Fig. 7

Downregulating of lncRNA MALAT1’s influence on associated gene expression during the process of differentiation induction is examined. (A) qPCR measures the alteration in lncRNA MALAT1 expression following interfering plasmid transfection. (B, C) qPCR assesses miR-124-3p, PI3K, and pancreatic development-related gene expression in dedifferentiated cells. (D) qPCR was used to evaluate Insulin expression in IPCs cell phase. (E) Western blotting was conducted to detect FoxA2 expression in dedifferentiated cells. (F, G) In vitro glucose (5.5mM and 25mM, IPCs stage, per 106 cells) stimulation experiments are conducted. (*P < 0.05, **P < 0.01, ***P < 0.001, ns means no statistically significant differences between the two groups).