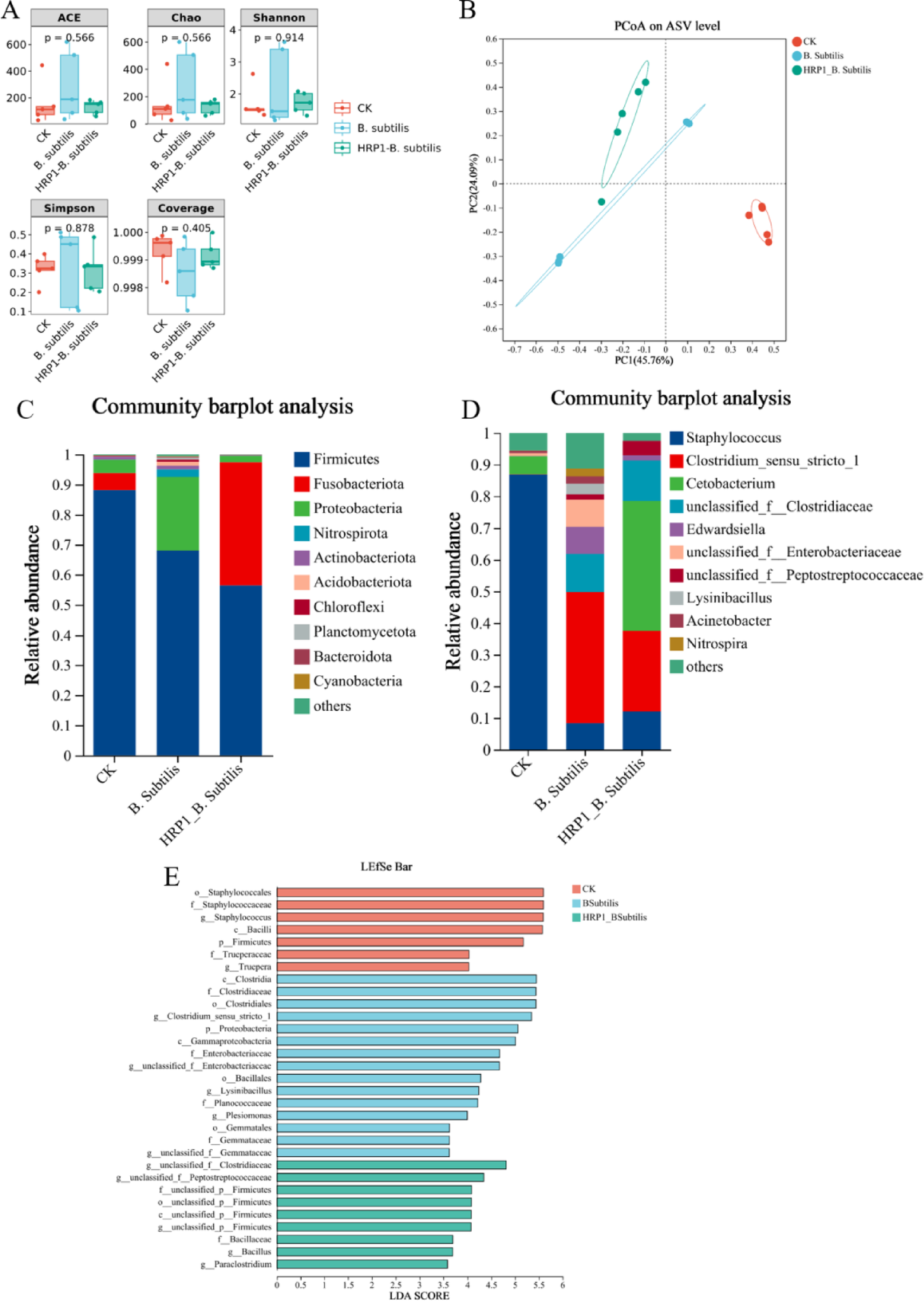
Fig. 7

The effect of live recombinant vaccine on the gut microbiota structure of largemouth bass. (A) α-diversity analysis (ACE, Chao, Shannon, Simpson, Coverage) demonstrated the impact of oral vaccine on the richness and diversity of gut microbiota. (B) Using the Bray Curtis index for principal coordinate analysis (PCoA), evaluate β-diversity of intestine microbiota among the three groups. (C,D) Community composition analysis of gut microbiota at the phylum and genus levels among three groups. (E) LEfSe based on linear discriminant analysis (LDA) of microbial communities to analyze the impact of different species on grouping.