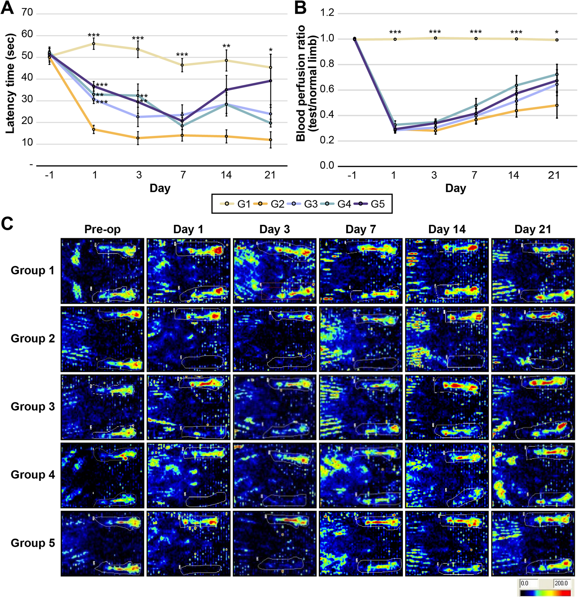
Fig. 3

Changes in latency time and blood perfusion ratio. (a) After ischemia induction, the latency time in the E-MSC-treated groups (G3–G5) decreased to less than that in the control group (G2). (b) Compared to G1, the ischemia-induced groups (G2–G5) exhibited significantly low perfusion ratios. While G3–G5 showed a slight trend toward improved perfusion ratios compared to G2, no differences were observed based on E-MSC dosage. However, the perfusion ratios within each group (G2–G5) significantly increased over time, particularly on PODs 14–21 compared with those on POD 1 or 3 (P < 0.05). (c) Laser doppler perfusion imaging at different time points. Dark blue indicates low to no blood perfusion, whereas red represents the highest perfusion level. (*, P < 0.05, **, P < 0.01, and ***, P < 0.001 by the Kruskal–Wallis test).