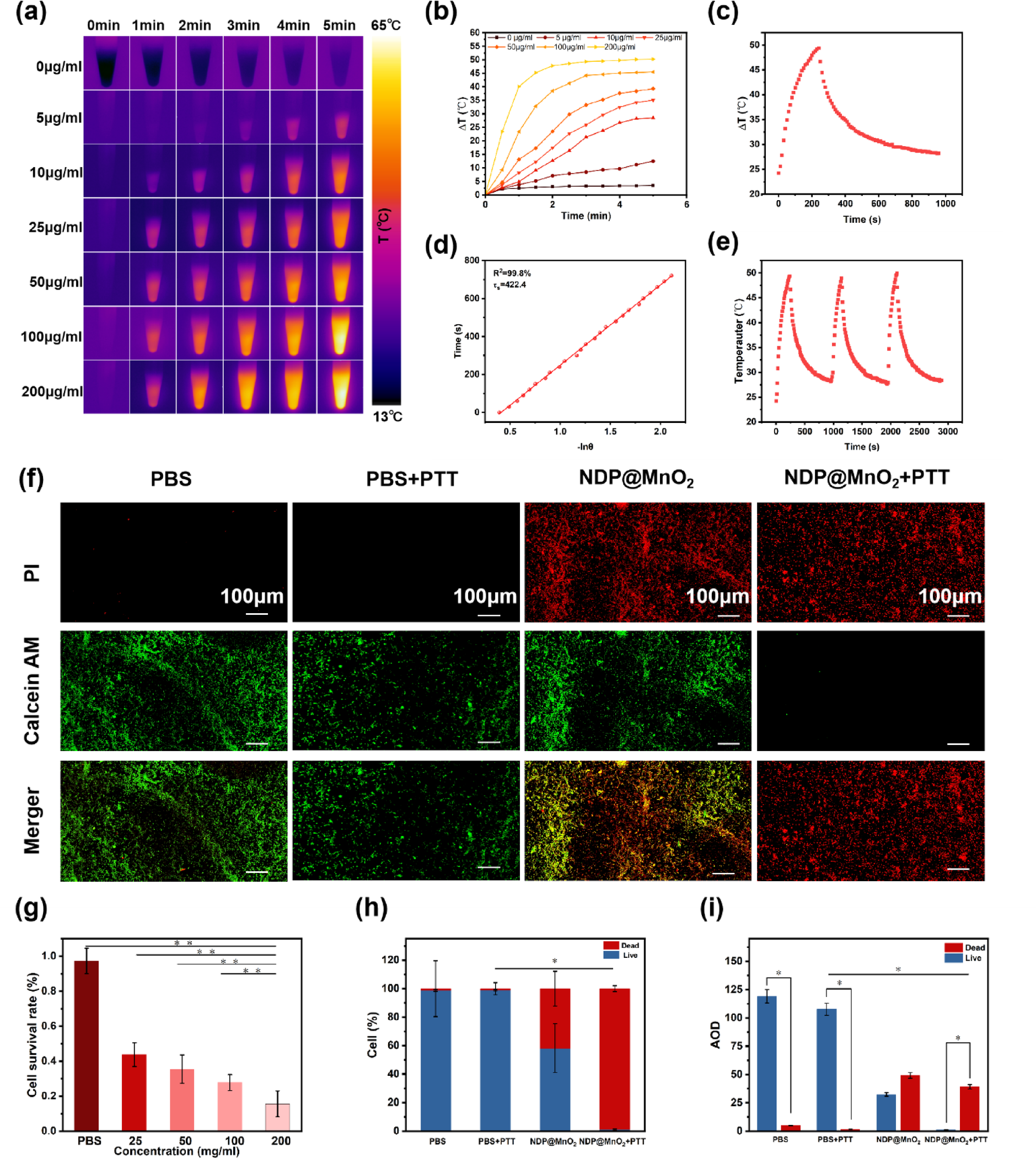
Fig. 3

In vitro photothermal andcytotoxic effects of NDP@MnO2 hydrogel. (a) Infrared thermal images of NDP@MnO2 hydrogel containing different concentrations of MnO2 nanoparticles were captured respectively under the irradiation of 808 nm laser in vitro. (b)The temperature rising efficacy with various concentration of MnO2 nanoparticles of NDP@MnO2 hydrogel in vitro. (c) Photothermal performance of the aqueous dispersion of NDP@MnO2 hydrogel under NIR irradiation by 808 nm laser at a power intensity of 1.5 W(cm2)−1 for periods, with the laser cut off when the temperature tended to be stable. (d) Time constant for heat transfer calculated from the cooling period. (e) Heating curve of NDP@MnO2 hydrogel dispersed in water for three cycles at a power intensity of 1.5 W(cm2)−1 under irradiation by 808 nm laser respectively. (f) Live and dead cells were stained using Calcin-AM/PI after the photothermal experiment. Green fluorescence indicates live cells, and red fluorescence indicates dead cells. Scale bar, 100 μm. (g) Inhibition of Panc-02 cells by NDP@MnO2 hydrogel with different concentrations. (h) Quantitative analysis of cell proportions from the digital images in (f) was performed using ImageJ software. (i) Fluorescence intensity analysis of the average optical density (AOD) from the images in (f) was conducted using ImageJ software.