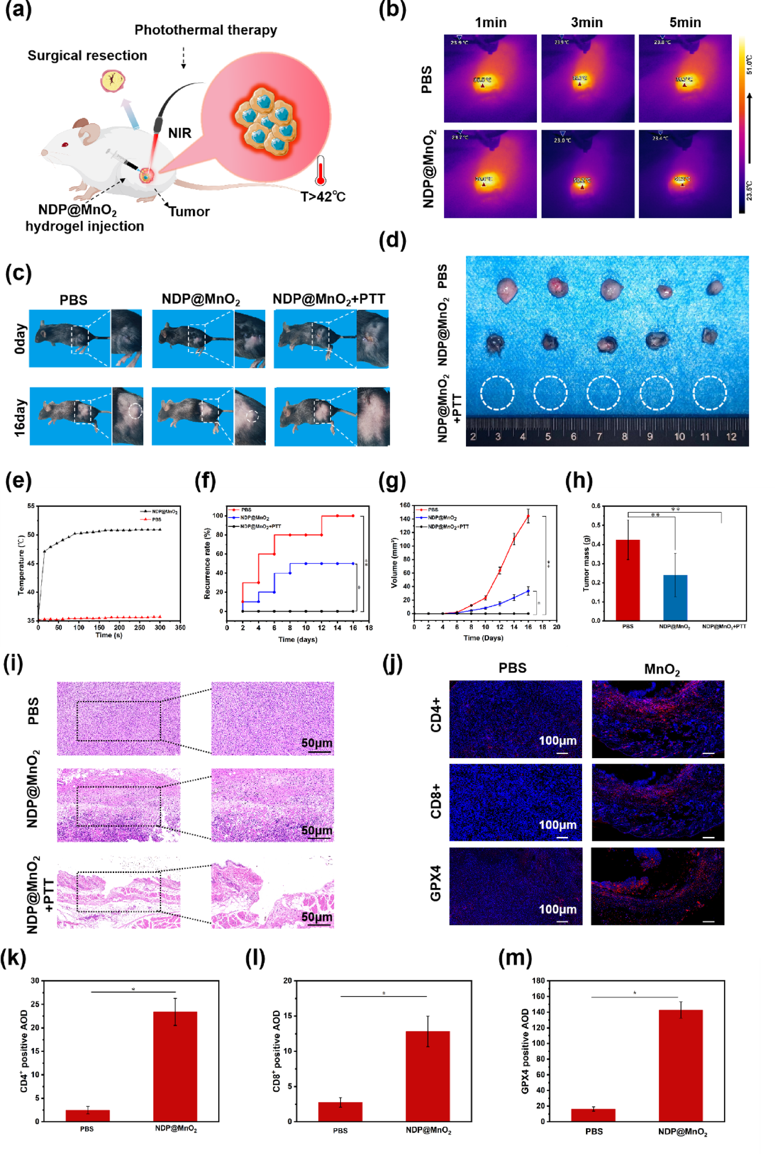
Fig. 4

In vivo treatment of tumor bearing C57BL/6J mice. (a) Schematic diagram of the experimental design for tumor bearing mouse model. (b) Temperature changes in mice treated with PBS and NDP@MnO2 hydrogel after exposure to an 808 nm laser for 5 min. (c) Photographs of postoperative mice from various treatment groups on day 0 (circles indicating tumor resection) and day 16 (circles indicating tumor recurrence). (d) Digital images of tumor tissues collected from various groups on day 16. Groups included: PBS (with no NDP@MnO2 hydrogel and PTT), NDP@MnO2 hydrogel (with no PTT), NDP@MnO2 (with NDP@MnO2 hydrogel and PTT). All tumor volumes were below the minimum detectable volume (5 mm³) and are indicated by dashed circles. (e) The temperature rise curves of PBS and NDP@MnO2 Hydrogel in mice after being exposed to 808 nm laser for 5 min respectively. (f) Tumor recurrence rates in different groups over 16 days. (g) The tumor tissues volume of various groups. Groups included: PBS (with no NDP@MnO2 hydrogel and laser), NDP@MnO2 hydrogel (with no laser), NDP@MnO2 (with NDP@MnO2 hydrogel and laser). Data are presented as mean ± S.D. (n = 10). *P < 0.05; **P < 0.01; ***P < 0.001. (h) Tumor average weights in different groups after 16 days. Data are presented as mean ± S.D. (n = 10). *P < 0.05; **P < 0.01; ***P < 0.001. (i) Ex vivo histological analysis of tumor sections after H&E staining (16 days post-treatment). Representative microphotographs of tumors tissue sections. Scale bar, 50 μm. (j) Representative microscopic images of immunohistochemistry of subcutaneous tumor tissues. (k–m) Quantitative analysis of the average optical density (AOD) of CD4⁺, CD8⁺, and GPX4 immunofluorescence-positive signals from the digital images in (f) was performed using ImageJ software. Data are presented as mean ± standard deviation (SD) with n = 3 biological replicates. Statistical significance was determined via Student’s t-test, with significance levels denoted as *P < 0.05, **P < 0.01, and ***P < 0.001.