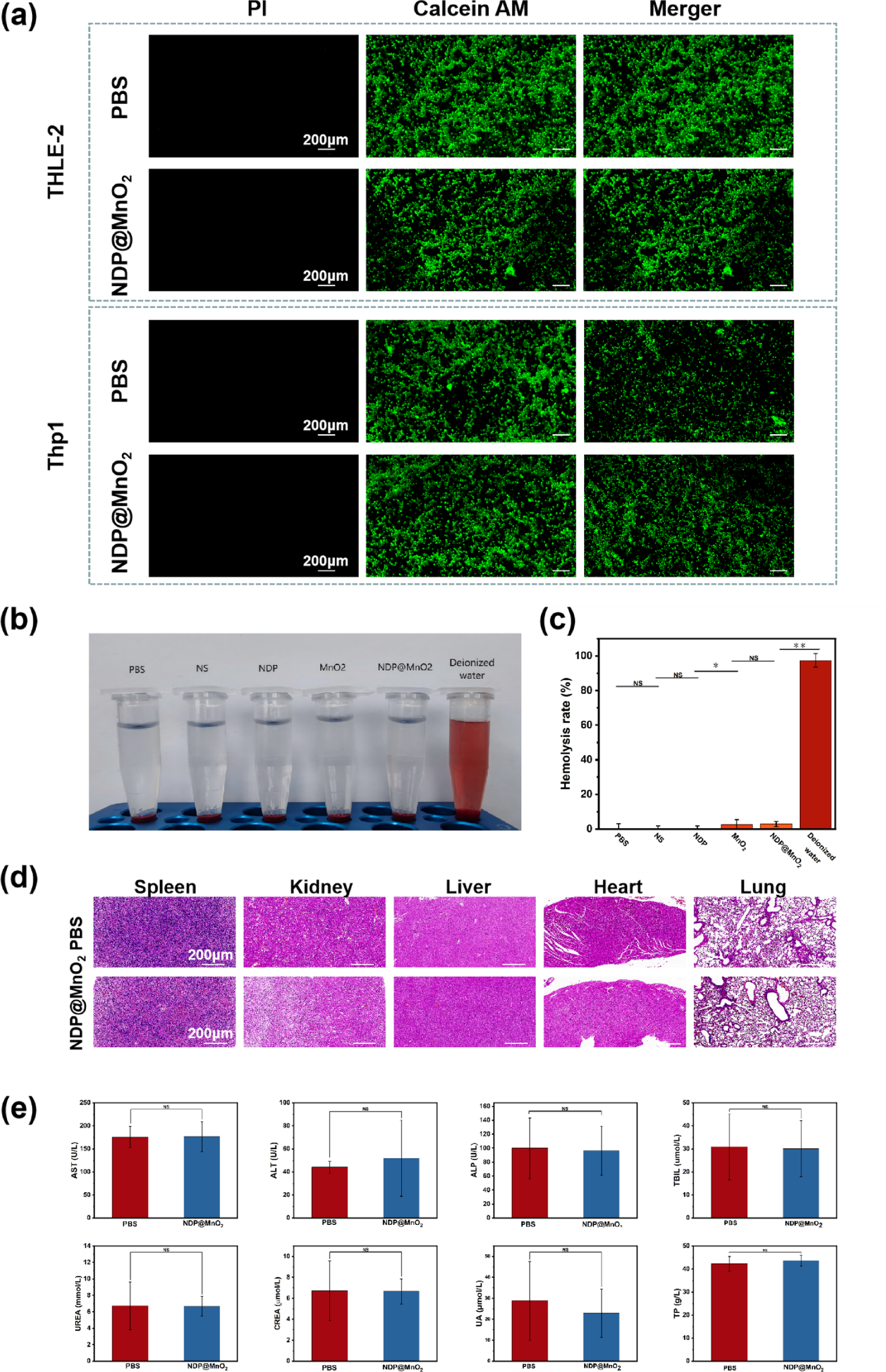
Fig. 6

Biological safety assessment of NDP@MnO2 hydrogel. (a) The cytotoxicity was verified by co-culturing the cells with THLE-2 cells and THP1 cells with hydrogel. The results showed that NDP@MnO2 had no obvious cytotoxicity to the cells. (b) Hemolysis rates of various components (distilled water, normal saline, PBS, NDP@MnO2, MnO2, and NDP) were evaluated using rabbit red blood cells. (c) Hemocompatibility analysis. NS (No Significance), *P<0.05, **P<0.01 and ***P<0.001. The hemolysis rate of NDP@MnO2 was lower than 5%, indicating when the NDP@MnO2 hydrogel was exposed to rabbit red blood cells, the hemolytic activity of NDP@MnO2 was within the safe range. (d) Representative histological images of major organs (H&E staining) of mice in response to different treatments at day 14. (n = 10). Scale bar, 200 μm. (e) Serum biochemical and whole blood routine analyses of mice after implantation of the NDP@MnO2 hydrogel and the treated with PBS rats serving as control (n = 10). Furthermore, all major serum biochemistry and critical hematological indices in each group remained within the normal range, indicating that the NDP@MnO2 hydrogel did not cause any significant adverse effects.