Fig. 1
From: Prognostic poteintial of polyamine metabolism-related genes in hepatocellular carcinoma

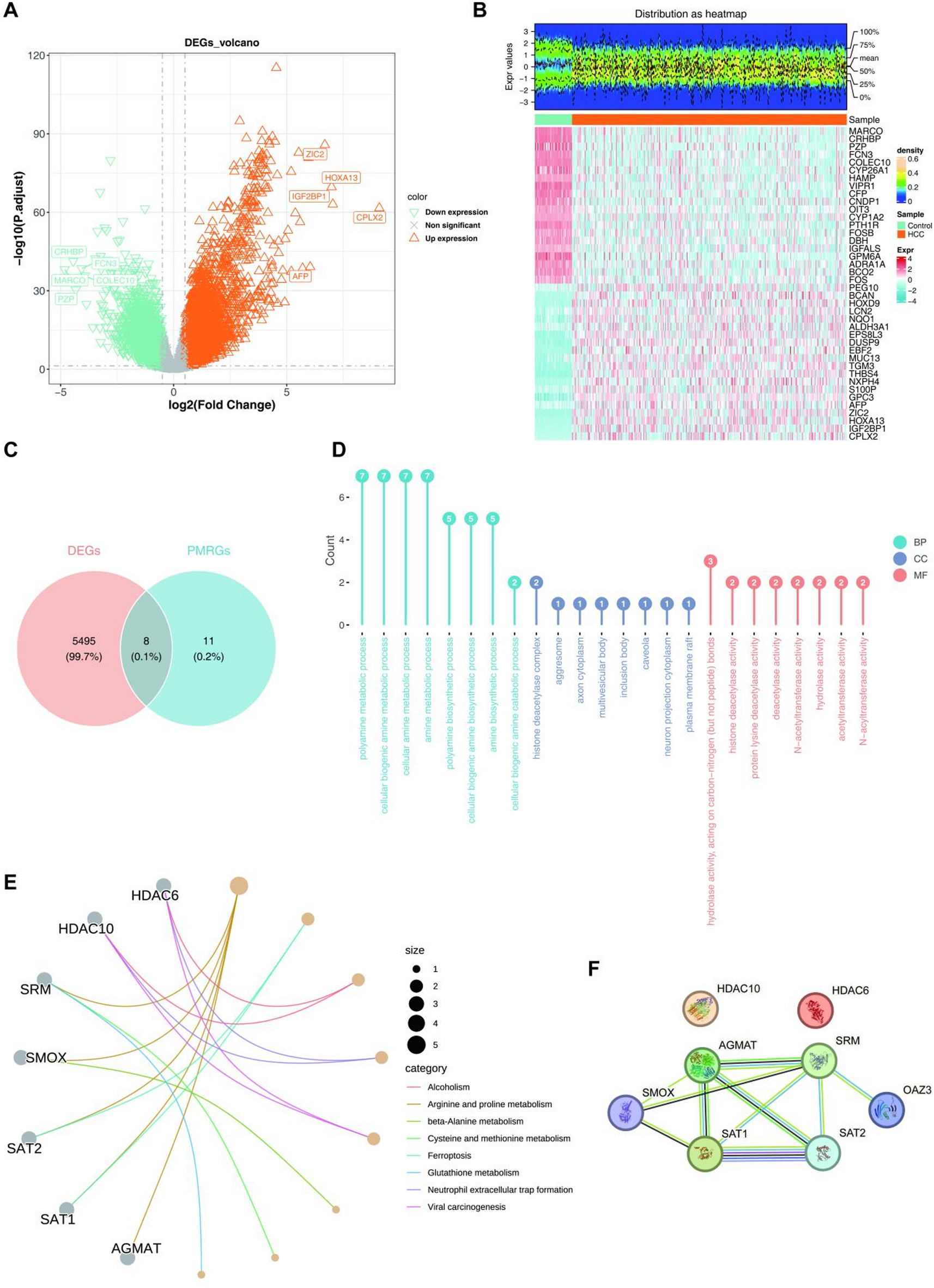
Differential expression analysis and candidate gene identification analysis. (A) A volcano plot illustrating differentially expressed genes (DEGs), highlighting top 5 up-regulated genes and top 5 down-regulated genes. (B) A heatmap displaying the expression patterns of the top 20 up-regulated and down-regulated DEGs. (C) Venn diagram between DEGs and PMRGs. (D) GO enrichment analysis of candidate genes, to elucidate their potential biological roles. (E) Kyoto Encyclopedia of Genes and Genomes (KEGG) enrichment analysis of candidate genes. (F) A Protein-Protein Interaction (PPI) network of candidate genes.