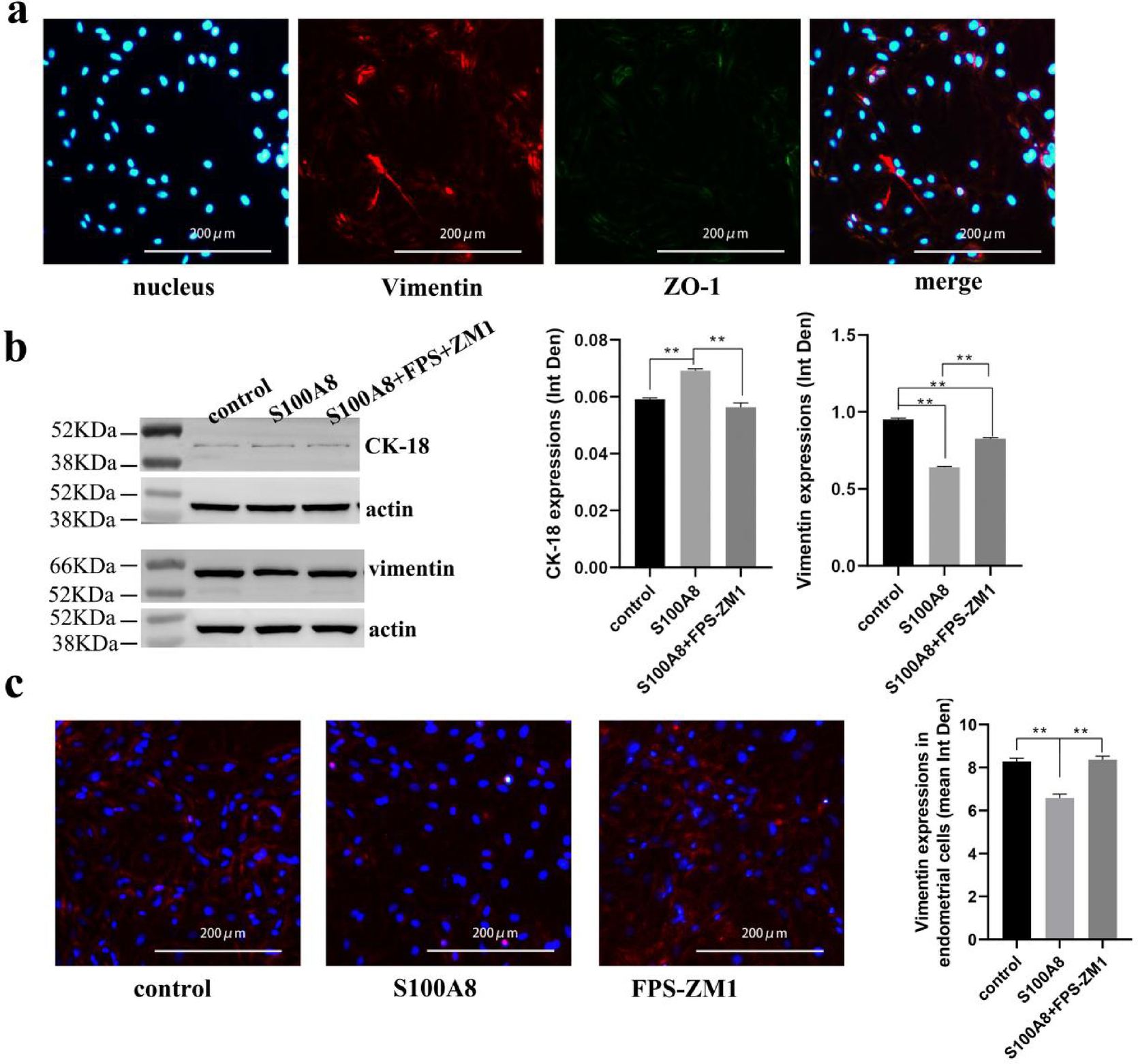
Fig. 5

Effects of S100A8 on endometrial “double-featured” cells. (a) Vimentin (red) and ZO-1 (green) immunofluorescent double staining of cultured endometrial cells. Scale bar is 200 μm. (b) Western blot showing CK-18 and vimentin expression in endometrial cells from each group (control, S100A8, and FPS-ZM1 groups; n = 3, mean ± SEM). The full-length bands can be found in supplementary Fig. 1. Actin was used as the loading control. As the target proteins have a similar molecular weight to that of the loading control, the bands of CK18/vimentin and actin were cropped from different gels. (c) Immunofluorescence showing vimentin expression in endometrial cells of each group (n = 5, mean ± SEM). Scale bar is 200 μm. * Results with P values < 0.05 were considered significant. ** Results with P values < 0.01 were considered very significant.