Fig. 5
From: Morin combined with meropenem is a potent inhibitor of NDM-1 against NDM-1-producing E. coli

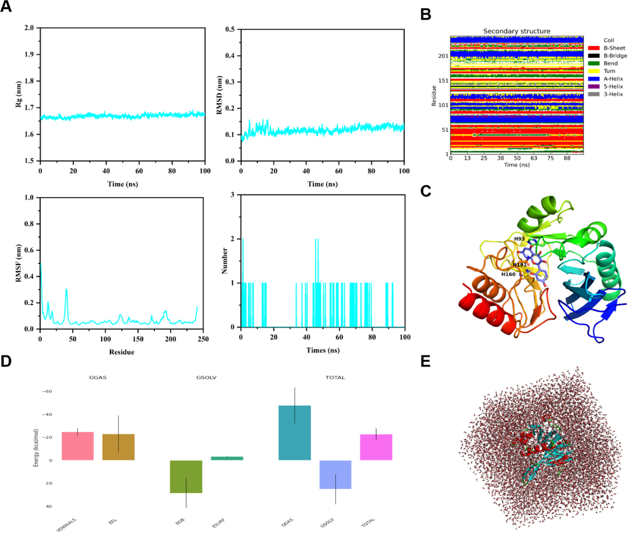
Molecular docking simulations of the morin-NDM-1 complex. (A) The complex’s hydrogen bonding, radius of gyration, root mean square fluctuation, and root mean square deviation. (B) Secondary structure of the complex. (C) Binding mechanism of morin to NDM-1 at 100 ns. (D) Protein-ligand binding free energy on a per-residue basis. (E) Establishment of the molecular dynamics simulation system.