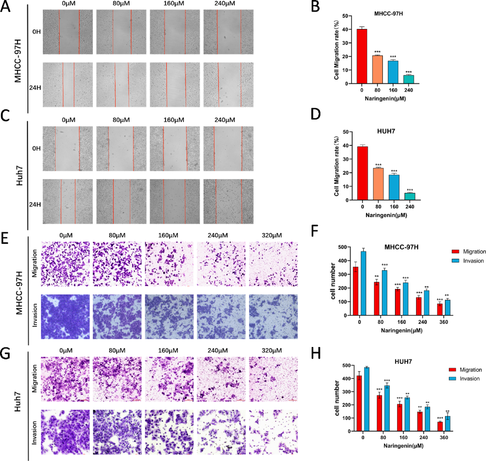
Fig. 3

vitro naringenin has been identified to impede cell migration and invasion. A visual depiction of the outcomes obtained from the wound healing assay (A-D) and Transwell assay (E-H) was employed to assess cellular migration. The mean ± standard deviation of experimental values obtained in triplicate expresses all data. The p-value is 0.001 when compared to the control.