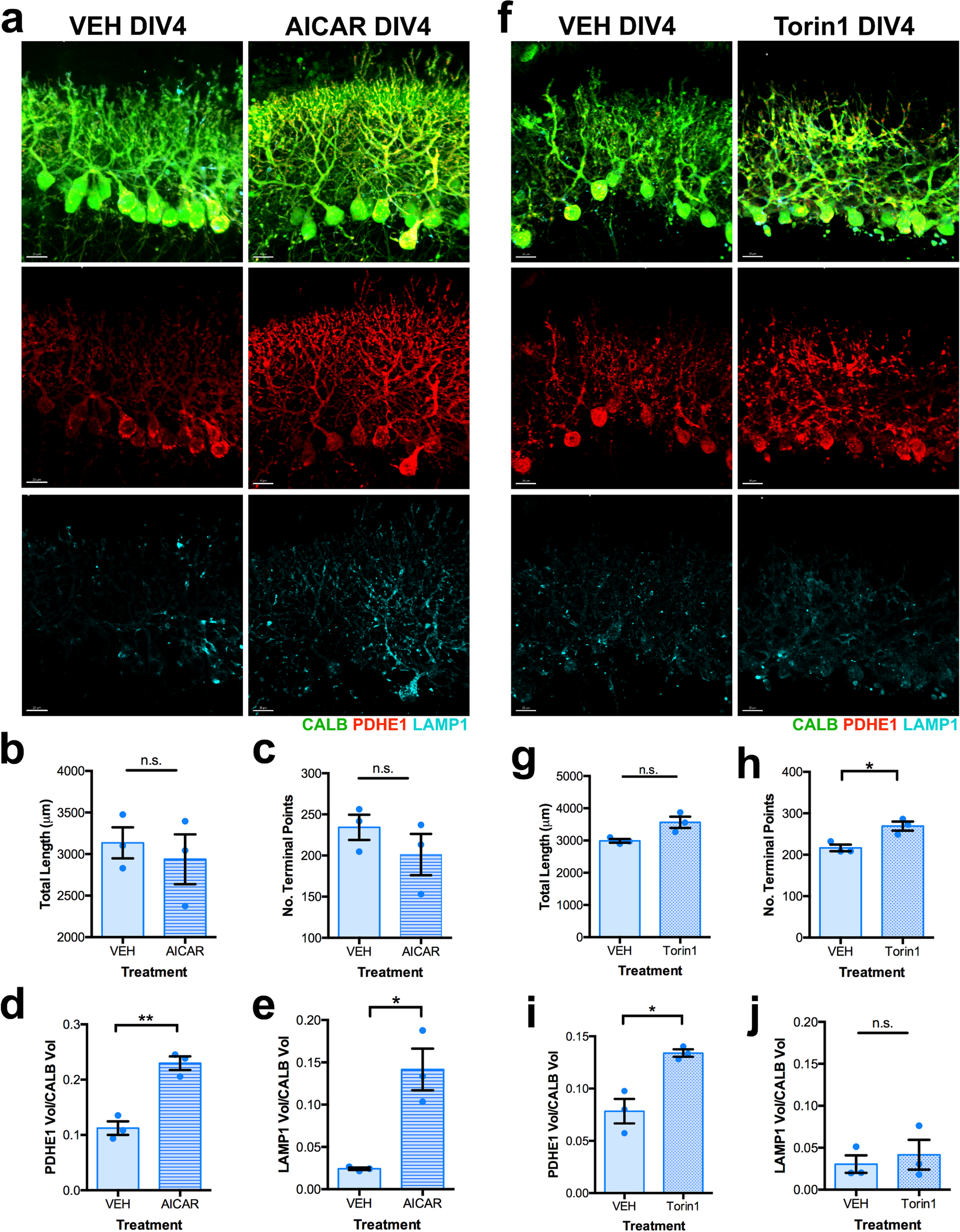
Fig. 10

Effects of AICAR and Torin1 treatments in Pten cKO PCs ex-vivo. (a) Vehicle and AICAR treated Pten cKO PCs from P11 COSCs cultured for 4 DIV immunolabeled with CALB, PDHE1, and LAMP1. (b) Quantitative analysis of the dendritic total length of P11 + DIV4 CALB+ PCs in vehicle and AICAR treated Pten cKO COSCs. (c) Quantitative analysis of the total number of dendritic terminal points in P11 + DIV4 CALB+ PCs from vehicle and AICAR treated Pten cKO COSCs. (d) Quantitative analysis of PDHE1+ mitochondria total volume in PC dendrites from vehicle and AICAR treated P11 + 4DIV COSCs. (e) Quantitative analysis of LAMP1+ lysosomes’ total volume in PC dendrites from vehicle and AICAR treated P11 + 4DIV COSCs. (f) Vehicle and Torin1 treated Pten cKO PCs from P10 COSCs cultured for 4 DIV immunolabeled with CALB, PDHE1, and LAMP1. (g) Quantitative analysis of the dendritic total length of P10 + DIV4 CALB+ PCs in vehicle and Torin1 treated Pten cKO COSCs. (h) Quantitative analysis of the total number of dendritic terminal points in P10 + DIV4 CALB+ PCs from vehicle and Torin1 treated Pten cKO COSCs. (i) Quantitative analysis of PDHE1+ mitochondria total volume in PC dendrites from vehicle and Torin1 treated P10 + 4DIV COSCs. (j) Quantitative analysis of LAMP1+ lysosomes’ total volume in PC dendrites from vehicle and Torin1 treated P10 + 4DIV COSCs. Data are presented as mean ± SEM, n = 3 mice. *P < 0.05 and **P < 0.001 by unpaired t-test. Scale bar: (a) and (f) 20 μm.