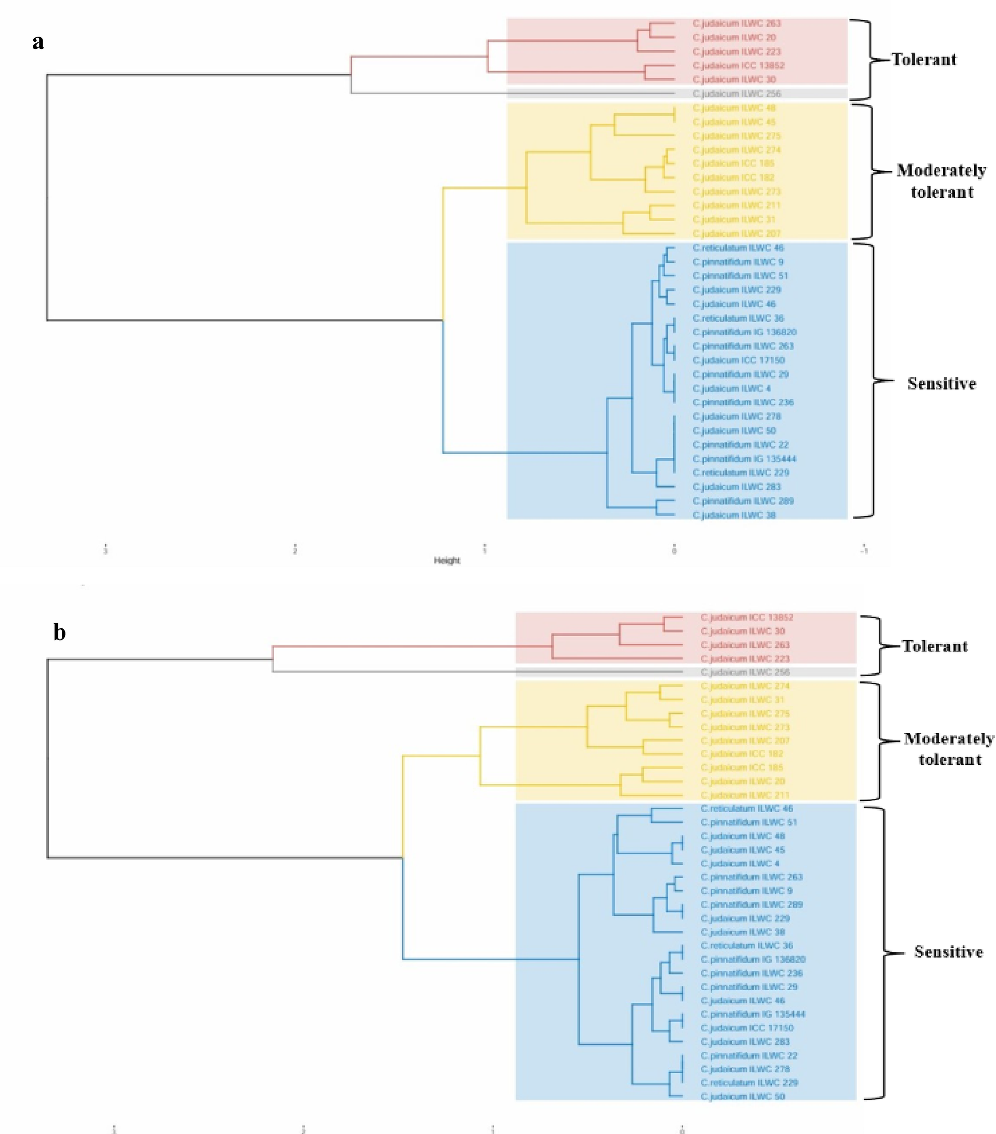
Fig. 4

Cluster analysis for the 2021–22 (a) and 2022–23 (b) screening, categorised accessions into different clusters as cluster I (tolerant), cluster II (moderately tolerant) and cluster III (sensitive) under cold stress.

Cluster analysis for the 2021–22 (a) and 2022–23 (b) screening, categorised accessions into different clusters as cluster I (tolerant), cluster II (moderately tolerant) and cluster III (sensitive) under cold stress.