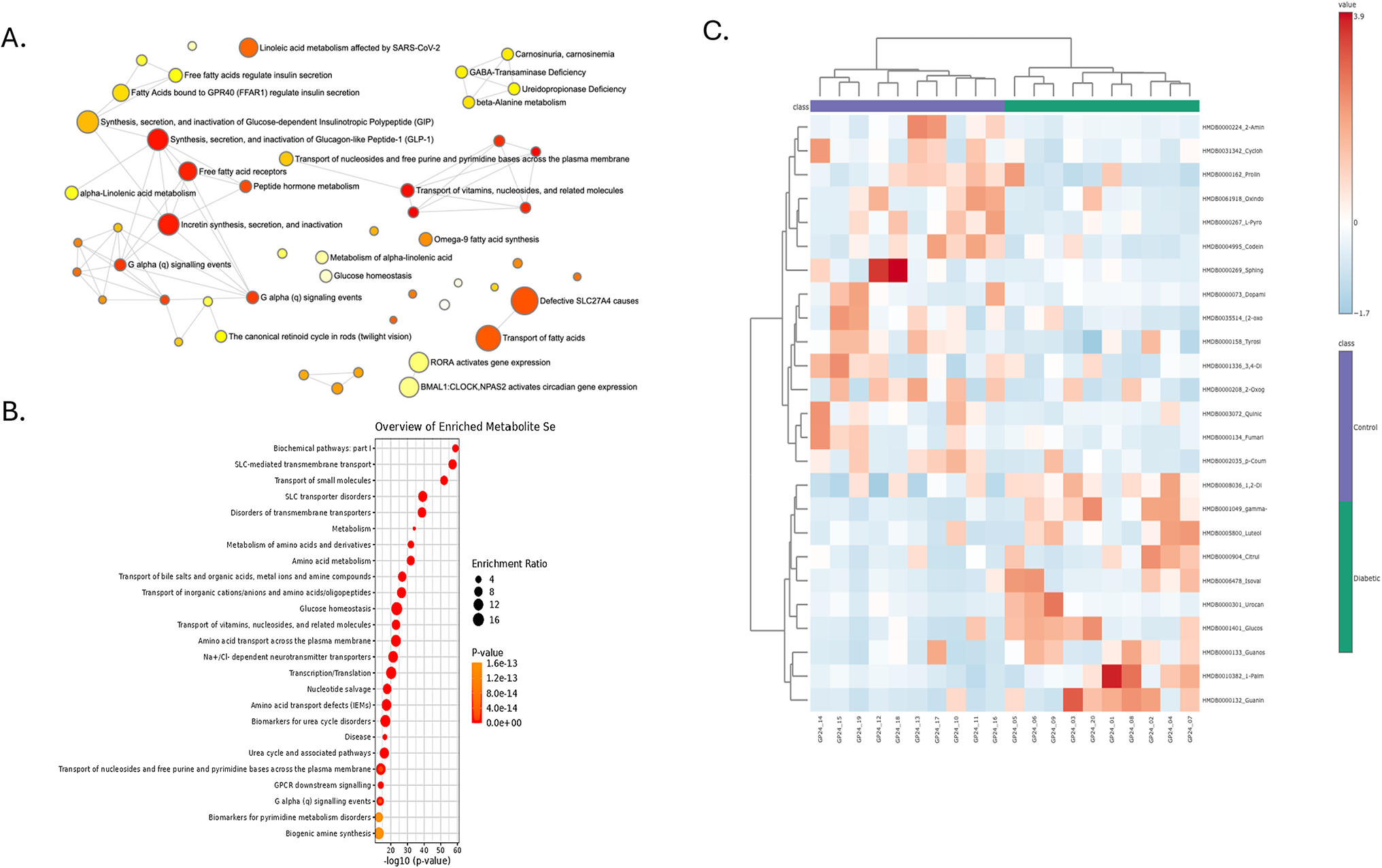
Fig. 5

Metabolite Pathway Enrichment and Abundance Differences between Diabetic and Control Groups. (A) Network plot illustrating enriched metabolic pathways in diabetic versus control groups. Nodes represent pathways, with node size corresponding to the enrichment ratio and node color indicating significance (p-value). Pathways related to fatty acid metabolism, glucose homeostasis, and amino acid biosynthesis significantly enrich the diabetic group. (B) Bar plot showing the top enriched metabolic pathways based on enrichment ratios and p-values. Pathways such as bile acid metabolism, glucose homeostasis, and amino acid transport are highly enriched in diabetic samples. (C) Heatmap representing the relative abundance of key metabolites across control and diabetic groups. Red indicates higher abundance, and blue represents lower abundance. Clustering shows distinct metabolite profiles between control and diabetic individuals, highlighting potential biomarkers and metabolic shifts associated with diabetes.