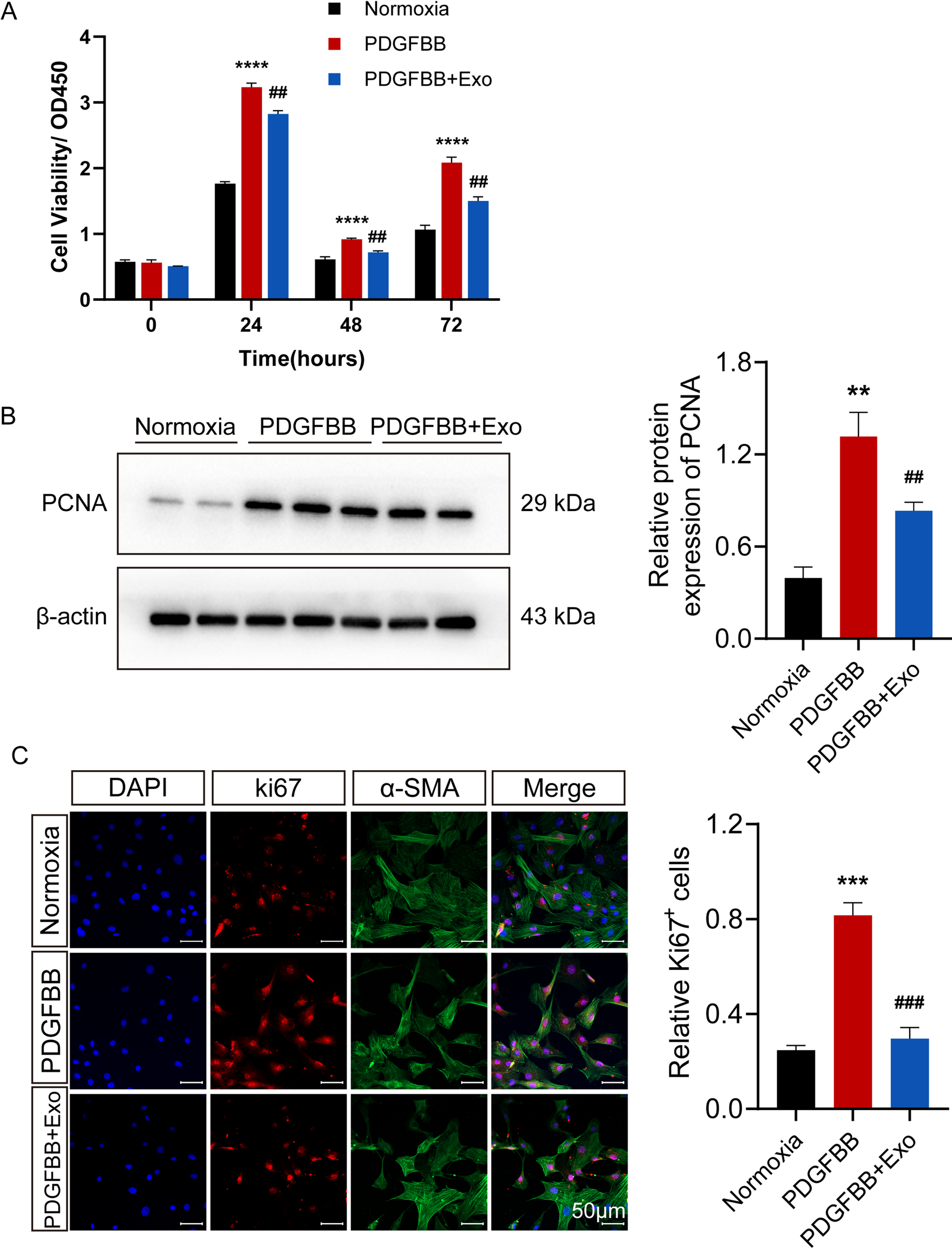
Fig. 2

MSC-exo Ameliorated PDGFBB-Induced PASMC Proliferation. A: Cell viability determined by CCK-8 analysis; B: Detection of PCNA protein expression by Western blotting analysis; C: Immunofluorescence staining of Ki67 in PASMC after co-incubation with PDGFBB for 24 h (Scale bar = 50 μm); (n ≥ 3); Data are presented as mean ± SEM; **** indicates P < 0.0001, *** indicates P < 0.001, and ** indicates P < 0.01 for normoxia vs. PDGFBB. #### indicates P < 0.0001, ### indicates P < 0.001, and ## indicates P < 0.01 for MSC-exo vs. PDGFBB. PDGFBB: platelet-derived growth factor BB.