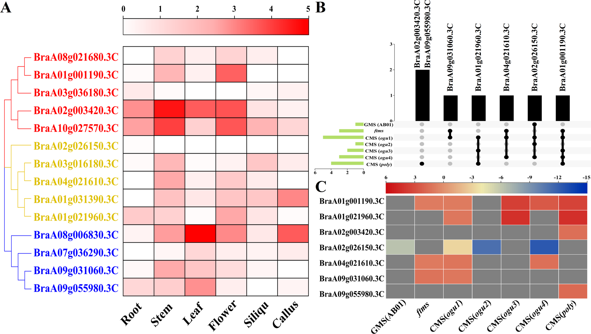
Fig. 6

Expression pattern analysis of BrEPFL genes. (A), Heatmap of BrEPFL genes expression in different tissues of B. rapa based on RNA-seq (log2 FPKM). (B), UpSet plot showing differentially expressed BrEPFL genes across seven male-sterile lines. (C), Heatmap of BrEPFL DEGs in these male-sterile lines, the color bar on the top represents fold change values; all DEGs except BraA02g026150.3 C were upregulated.