Fig. 6
From: PLAGL2 as a prognostic biomarker and an EMT-promoting factor in PDAC

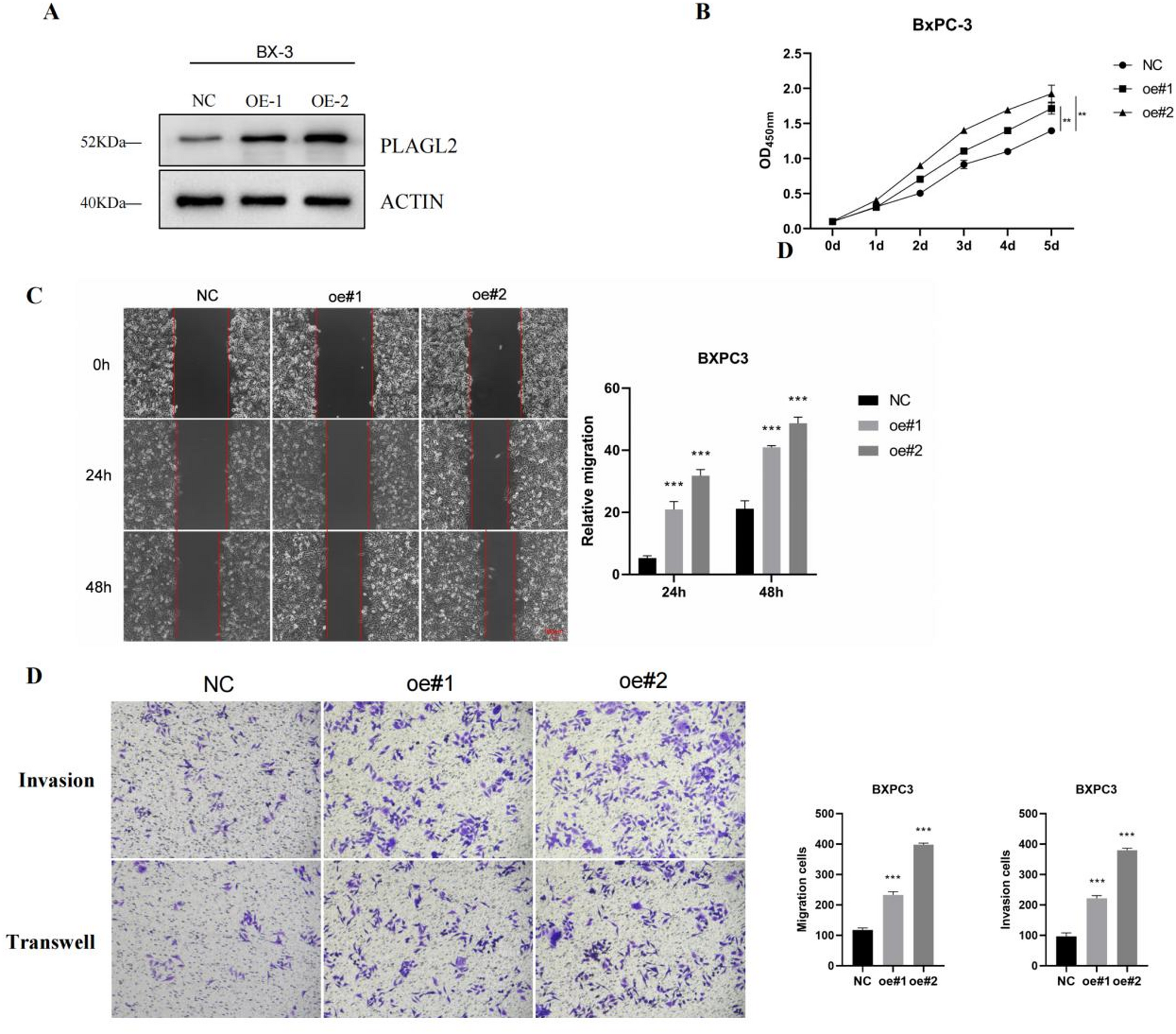
High expression of PLAGL2 promotes PDAC cell proliferation, invasion and migration. (A) WB validation of PLAGL2 knockdown effect in cellsWB validation of PLAGL2 overexpression in cells (B) Cell viability was determined using the CCK-8 assay (0/24/48/72/96 h time points). (C) Cell migration was evaluated by wound healing assay (scale bar: 200 μm; 24 h culture). (D) Cell invasion was detected by Transwell assay. *P < 0.05.