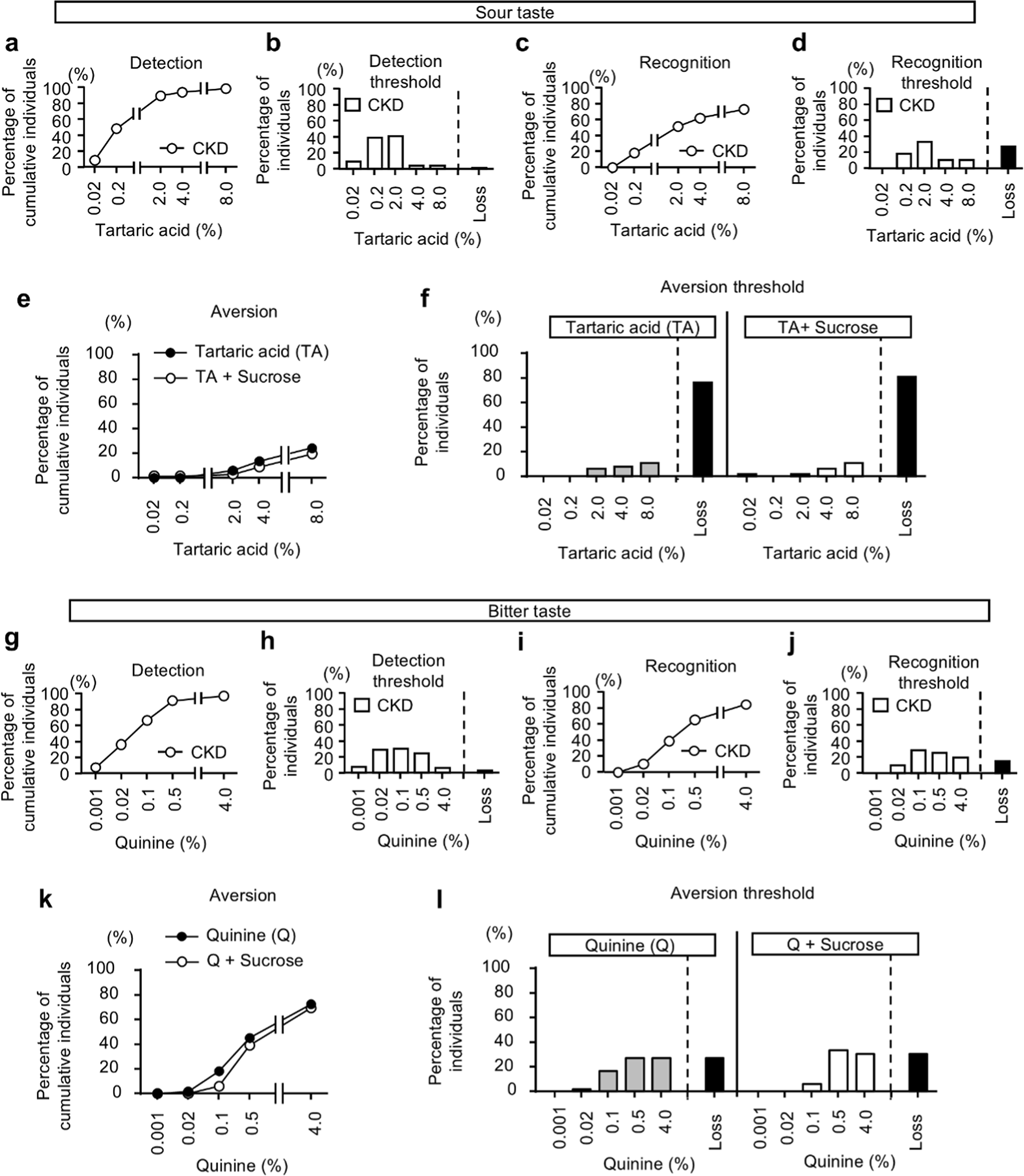
Fig. 5

Detection and recognition thresholds for sour and bitter tastes in CKD patients. (a–d) Cumulative percentage of individuals responding to various concentrations of tartaric acid in detection (a) and recognition (c) in CKD patients. Percentage of individuals for various tartaric acid concentrations in detection (b) and recognition (d) in CKD patients. (e,f) Cumulative percentage (e) and individual percentage (f) of aversive responses to various concentrations of tartaric acid, with or without 20% sucrose in CKD patients. (g–j) Cumulative percentage of individuals responding to various concentrations of quinine in detection (g) and recognition (i) in CKD patients. Percentage of individuals for various quinine concentrations in detection (h) and recognition (j) in CKD patients. (k,l) Cumulative percentage (k) and individual percentage (l) of aversive responses to various concentrations of quinine, with or without 20% sucrose in CKD patients. Subjects unable to detect or recognize even the highest concentration of quinine were described as “Loss”. Fisher’s exact test was used for the statistical analysis at each indicated concentration. *p < 0.05.