Fig. 3
From: Mild hypothermia attenuates hepatic ischemia-reperfusion injury by regulating FoxO1/PPARα pathway

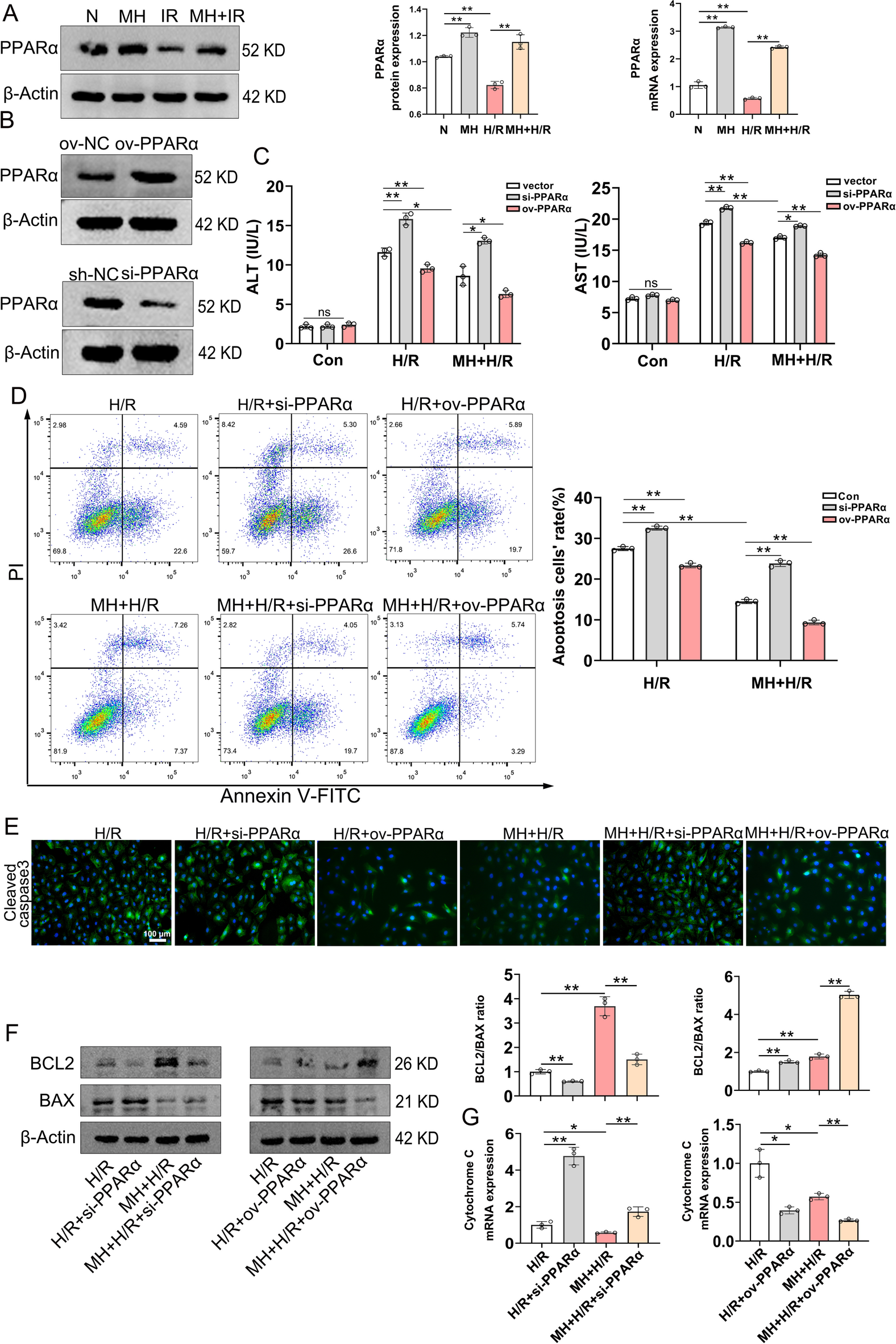
Protective effects of PPARα on H/R of hepatocytes. (A) Representative blots of PPARα and their quantification results; Relative mRNA level of PPARα. (B) Western blotting verified the successful overexpression and knockdown of PPARα. (C) ALT and AST levels in culture medium of BRL-3 A cells. (D) Flow cytometry analysis of apoptosis in BRL-3 A cells and the quantification results. (E) Representative immunofluorescence image of cleaved-caspase-3 in BRL-3 A cells. (F) Representative blots of cleaved caspase-3, BCL2 and BAX and their quantification results. (G) Relative mRNA level of cytochrome C. n = 3 per group; data are expressed as mean ± SD; *P < 0.05, **P < 0.01.