Fig. 4
From: Mild hypothermia attenuates hepatic ischemia-reperfusion injury by regulating FoxO1/PPARα pathway

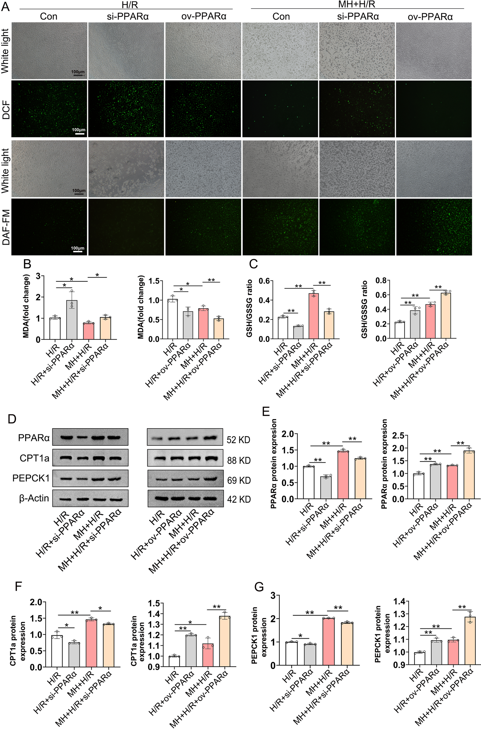
MH promotes FAO and gluconeogenesis through PPARα on H/R. (A) Representative images of intracellular ROS and NO levels with various treatments. Experiments were performed three times with similar results. Scale bar: 100 μm. (B) MDA was measured in BRL-3 A cells as indicators of oxidative stress. (C) GSH/GSSG ratio was measured in BRL-3 A cells as indicators of antioxidant defense. (D–G) Representative blots of PPARα, CPT1a, PEPCK1 and their quantification results. n = 3 per group; data are expressed as mean ± SD; *P < 0.05, **P < 0.01.