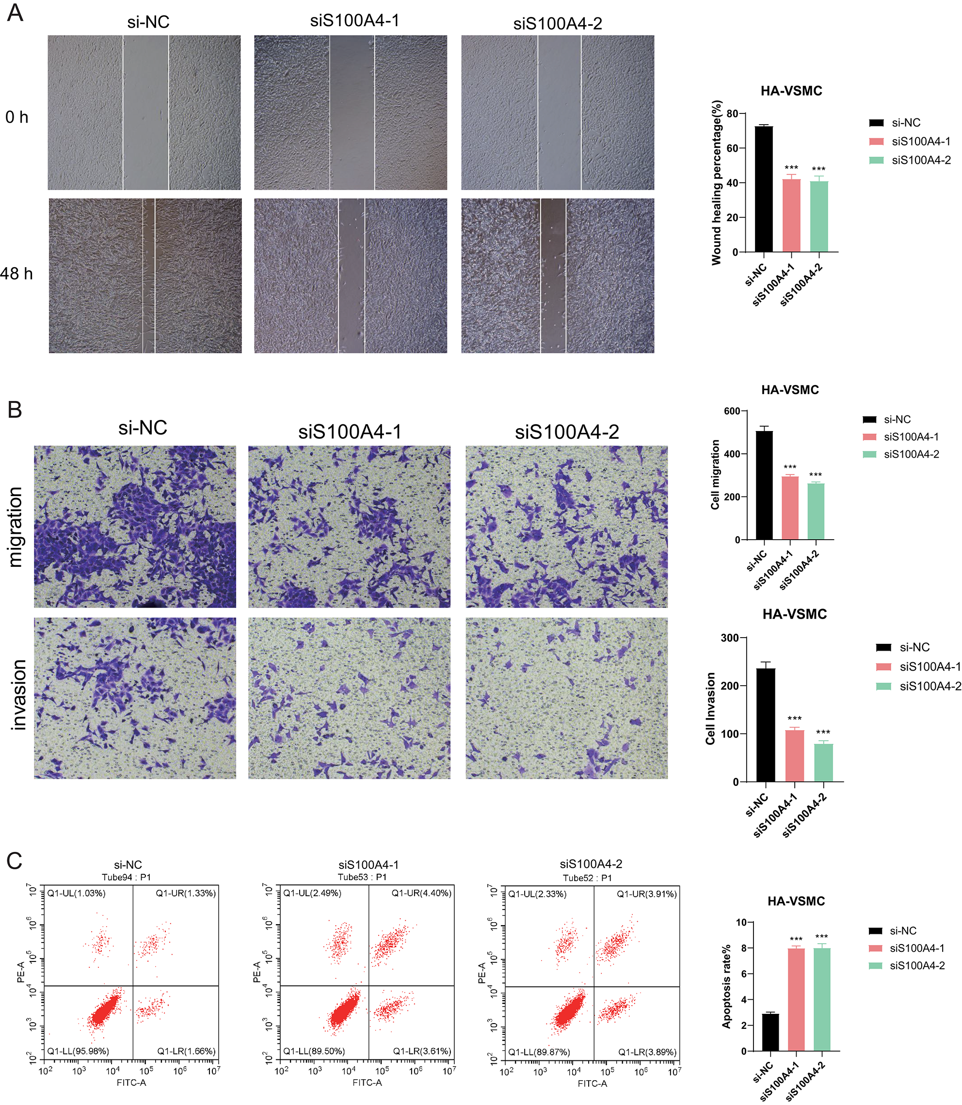
Fig. 11

Knockdown of S100A4 suppresses the migration and invasion abilities of HA-VSMCs and induces cell apoptosis (A) The scratch wound healing assay revealed that decreased expression of S100A4 significantly impaired the wound healing rate. (B) The Transwell assay demonstrated that downregulation of S100A4 markedly reduced the migration and invasion capabilities of HA-VSMCs. (C) Annexin V-FITC/PI double staining flow cytometry assay showed a substantial increase in induced cell apoptosis following S100A4 knockdown compared to the NC group. Statistical significance was indicated as *P < 0.01, **P < 0.001, ***P < 0.0001, and ****P < 0.00001.