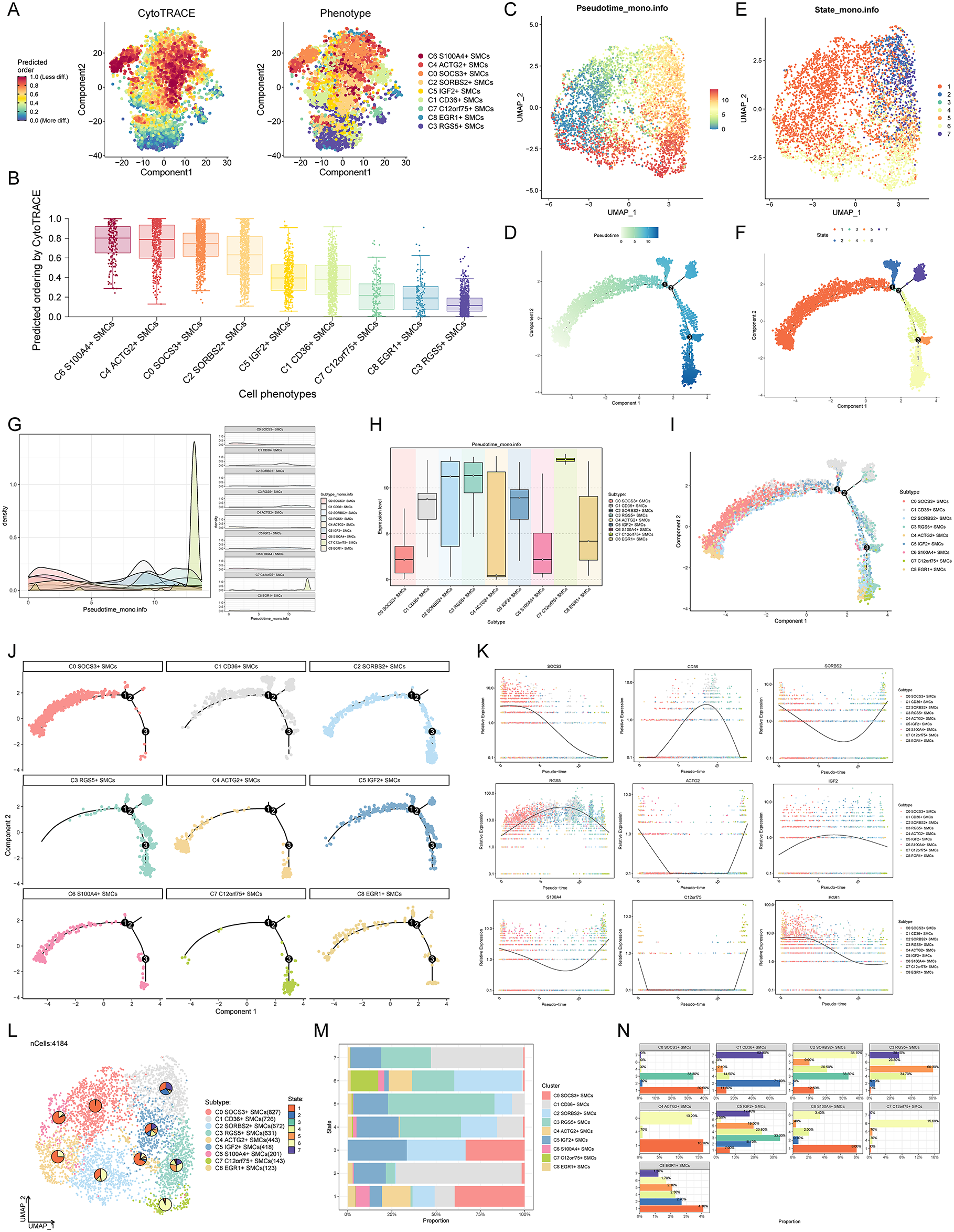
Fig. 6

CytoTRACE analysis and pseudotime trajectory validation of smooth muscle cell subpopulations (A) UMAP plots displayed the results of CytoTRACE analysis conducted on smooth muscle cell subpopulations. (B) Based on the CytoTRACE results, the differentiation levels of the nine smooth muscle cell subpopulations were visualized through box plots. (C) UMAP plots showcased the distribution of pseudotime. (D) A two-dimensional plot further elucidated the pseudotime trajectory, progressing from left to right with two branches in the middle phase and one branch in the late phase. (E) Due to branching in the pseudotime trajectory, the entire pseudotime was divided into seven stages (State 1–7), and their distribution across all smooth muscle cell subpopulations was displayed using UMAP plots. (F) A dedicated two-dimensional plot specifically depicted the distribution of State 1–7 along the established pseudotime trajectory. (G) Ridge plots displayed the distribution of the nine smooth muscle cell subpopulations on the pseudotime trajectory. (H) Box plots provided a more intuitive quantification of the expression levels of the nine smooth muscle cell subpopulations on the pseudotime trajectory. (I) A two-dimensional plot visualized the specific distribution of the nine smooth muscle cell subpopulations on the established pseudotime trajectory. (J) The distribution characteristics of each smooth muscle cell subpopulation on the trajectory were individually displayed in sequence. (K) Visualization of the expression patterns of marker genes for each smooth muscle cell subpopulation over time on the pseudotime trajectory. (L) Pie charts on UMAP plots revealed the proportions of different states within each smooth muscle cell subpopulation. (M) Bar graphs depicted the proportions of different smooth muscle cell subpopulations within each state. (N) Bar graphs showed the percentage of each state occupied by each smooth muscle cell subpopulation.